INSTRUÇÃO TÉCNICA 43/2022

(Revogado pela Portaria n° 673, de 05/09/2025, a partir de 06/11/2025)

(Aprovada pela Portaria n° 811, de 30/12/2022, a partir de 31/03/2023)

Adaptação às normas de segurança contra incêndio – Edificações existentes

SUMÁRIO

1 Objetivo

2 Aplicação

3 Referências normativas e bibliográficas

4 Definições e conceitos

5 Procedimentos

6 Exigências básicas

7 Adaptações

8 Prescrições diversas

ANEXO

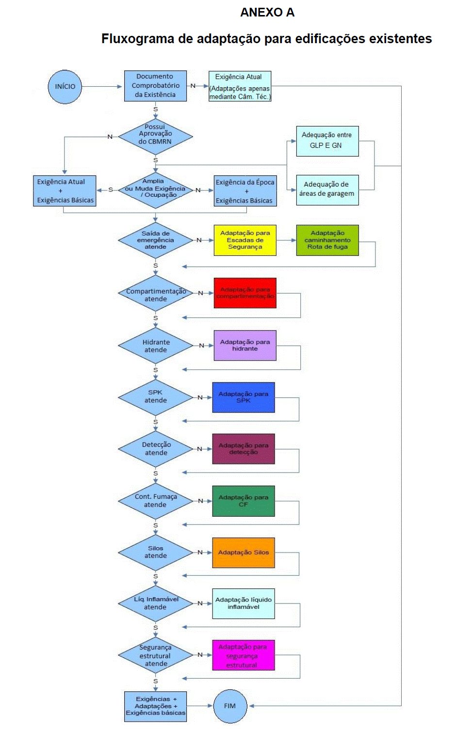
A Fluxograma de adaptação para edificações existentes

B Tabela de adaptação de chuveiros automáticos

1 OBJETIVO

Esta Instrução Técnica visa estabelecer medidas para as edificações existentes, visando atender às condições necessárias de segurança contra incêndio, bem como permitir condições de acesso para as operações do Corpo de Bombeiros.

2 APLICAÇÃO

2.1 Esta Instrução Técnica aplica-se às edificações comprovadamente aprovadas ou construídas anteriormente à vigência do regulamento em vigor, sendo observados os seguintes parâmetros:

2.1.1 Edificações anteriores à Portaria Nº 346/18(portaria de adoção das Instruções Técnicas):

2.1.1.1 As edificações já aprovadas até a data de vigência da Portaria Nº 346/18 podem utilizar qualquer adaptação prevista no item 7 desta Instrução Técnica, desde que se aplique, no mínimo, as exigências do item 6.

2.1.1.2 Para as edificações comprovadamente construídas até a data de vigência da Portaria Nº 346/18 e sem aprovação pelo Corpo de Bombeiros, aplicam-se as normas atualmente vigentes, podendo ser utilizada qualquer adaptação prevista no item 7 da presente Instrução Técnica, desde que se aplique, no mínimo, as exigências do item 6.

2.1.1.3 Para as edificações sem comprovação de regularização ou de construção até a data de vigência da Portaria Nº 346/18, aplicam-se as normas atualmente vigentes.

2.1.2 Edificações posteriores à Portaria 346/18:

2.1.2.1 Para as edificações que não se enquadrem no item 2.1.1, aplicam-se as normas vigentes à época da sua aprovação, não cabendo o uso das adaptações previstas no item 7 desta Instrução Técnica.

2.2 No caso das edificações ou áreas de risco já aprovadas pelo Corpo de Bombeiros Militar não tiverem acréscimo de área ou altura, ou mudança de ocupação, com apenas mudança de leiaute interno, podem ser mantidas as medidas de segurança aprovadas na época, caso contrário, toda a edificação deverá seguir as exigências atuais.

2.3 Se houver compartimentação entre as áreas existentes e as áreas ampliadas, pode-se adotar as medidas de segurança aprovadas na época da aprovação para a área existente e as medidas de segurança vigentes para a área ampliada e, caso não exista tal compartimentação, toda a edificação deverá seguir as exigências atuais.

2.4 A adoção das medidas de segurança conforme a época de sua aprovação não exime a edificação de realizar ajustes nessas medidas conforme normas vigentes.

2.5 Para ampliações de até 10% da área da edificação ou área de risco, limitadas a 500 m², desde que essa ampliação não implique em mudança nas exigências, podem ser mantidas as medidas de segurança da época de sua aprovação também para a área ampliada.

2.5.1 Os limites de ampliação estabelecidos no item

2.5 devem ter como base o projeto aprovado na primeira aprovação, podendo ser apresentada mais de uma ampliação, desde que se obedeça a este parâmetro.

2.5.2 O projeto originalmente aprovado deve ser apresentado para que os parâmetros da ampliação sejam averiguados.

2.6 Se uma edificação existente for unificada a uma ou mais edificações adjacentes, estas devem ser consideradas como ampliação de área.

2.7 Se houver mais de uma edificação na mesma propriedade, que estejam isoladas entre si, considera- se a área individual de cada edificação.

2.8 O uso de qualquer adaptação prevista nesta Instrução Técnica, por edificação que não possui esta previsão, deverá ser avaliado por meio de câmara técnica, desde que se aplique, no mínimo, as exigências do item 6.

3 REFERÊNCIAS NORMATIVAS E BIBLIOGRÁFICAS

CORPO DE BOMBEIROS DA POLÍCIA MILITAR DO ESTADO DE SÃO PAULO, Instruções Técnicas. São Paulo, 2019. Normas Técnicas Oficiais adotadas pelo CBPMESP.

CORPO DE BOMBEIROS MILITAR DO ESTADO DO RIO GRANDE DO NORTE, Instruções Técnicas. Rio Grande do Norte, 2022. Normas Técnicas Oficiais adotadas pelo CBMRN.

4 DEFINIÇÕES E CONCEITOS

Para efeito desta Instrução Técnica, são adotadas as definições abaixo descritas:

4.1 Edificações existentes: para fins desta Instrução Técnica, são as edificações e áreas de risco construídas ou aprovadas anteriormente à vigência deste regulamento, com documentação comprobatória;

4.2 Edificações construídas: para fins desta Instrução Técnica, são as edificações e áreas de risco construídas anteriormente à vigência deste regulamento, com documentação comprobatória;

4.3 Edificações aprovadas: para fins desta Instrução Técnica, as edificações e áreas de risco aprovadas anteriormente à publicação deste regulamento, com documentação comprobatória;

4.4 Mudança da ocupação ou uso: quando há mudança da atividade exercida no local, considerando as exigências das Divisões contempladas nas Tabelas 5 e de 6A a 6M da IT 01 – Parte 1, independentemente do grau de risco a ser implantado;

4.5 Ampliação de área construída: qualquer acréscimo na área da edificação em relação àquela aprovada ou construída anteriormente;

4.6 Aumento na altura da edificação: qualquer acréscimo de área, acima do último pavimento ou abaixo do primeiro, anteriormente aprovado por ocupações que devam ser computadas conforme preconiza o Regulamento de Segurança contra Incêndio.

4.7 Documentação Comprobatória de edificações construídas: documento que comprova a área construída, a ocupação e a data da edificação.

4.8 Documentação Comprobatória de edificações aprovadas: documento que comprove que a edificação teve aprovação na data especificada, com suas características de ocupação e de área construída.

5 PROCEDIMENTOS

5.1 As medidas de segurança a serem exigidas para as edificações existentes devem ser analisadas, adaptadas e dimensionadas atendendo à sequência a seguir:

5.1.1 Classificação da edificação conforme a época de aprovação e a vigência do respectivo Regulamento de Segurança contra Incêndio;

5.1.2 Verificação das condições de aplicação estabelecidas no item “2”;

5.1.3 Aplicação do fluxograma constante no Anexo “A”, que estabelece as medidas de segurança contra incêndio;

5.1.4 As exigências básicas e adaptações previstas no fluxograma devem atender aos critérios estabelecidos nesta Instrução Técnica;

5.1.5 No fluxograma, a referência de mudança de exigência é balizada por este Regulamento em comparação às exigências da legislação vigente à época da regularização da edificação.

6 EXIGÊNCIAS BÁSICAS

6.1 As edificações existentes que fizerem uso desta Instrução Técnica devem possuir, no mínimo, as medidas de segurança consideradas básicas.

6.2 As medidas de segurança contra incêndio consideradas como exigências básicas nas edificações com área superior a 930 m² ou altura superior a 12 m, independentemente da data de construção e da regularização, são:

a. extintores de incêndio;

b. iluminação de emergência;

c. sinalização de emergência;

d. alarme de incêndio;

e. instalações elétricas em conformidade com as normas técnicas;

f. brigada de incêndio ou profissional, quando exigido, conforme IT 17;

g. hidrantes, adaptados com esguichos reguláveis;

h. saída de emergência;

i. selagem de shafts e dutos de instalações, para edificações com altura superior a 12 m;

j. controle de material de acabamento e revestimento para ocupações do grupo B, F-3, F-5, F-6, F-7, F-11,e H-2, H-3 e H-5.

6.3 As medidas de segurança contra incêndio consideradas como exigências básicas nas edificações com área menor ou igual a 930 m² e altura inferior ou igual a 12 m, independentemente da data de construção e da regularização, são as constantes na Tabela 05 da IT 01 Parte 01, conforme sua ocupação.

6.4 As medidas de segurança contra incêndio podem ser adaptadas conforme estabelecido nesta Instrução Técnica e, quando não contempladas, devem atender às respectivas Normas de Segurança contra Incêndio vigentes.

7 ADAPTAÇÕES

7.1 Escadas de segurança

7.1.1 Largura da escada: caso a largura da escada não atenda à IT 11 – Saídas de emergência, devem ser adotadas as seguintes exigências:

a. a lotação a ser considerada no pavimento limita-se ao resultado do cálculo em função da largura da escada, exceto para a Divisão F-11 para circulação do público (boates, casas noturnas, danceterias, discotecas e assemelhados);

b. escadas com largura de até 0,80 m devem ter população máxima de 20 pessoas;

c. previsão de piso ou fita antiderrapante;

d. previsão de faixas de sinalização refletivas no rodapé das paredes do hall e junto às laterais dos degraus.

7.1.2 Escada com degraus em leque: caso a escada possua degraus em leque, devem ser adotadas as seguintes exigências:

a. capacidade da unidade de passagem (C) deve ser reduzida em 30% do valor previsto na IT 11;

b. escadas com largura de até 0,80 m devem ter população máxima de 20 pessoas;

c. previsão de piso ou fita antiderrapante;

d. previsão de faixas de sinalização refletivas no rodapé das paredes do hall e junto às laterais dos degraus.

7.1.3 Tipos de escada: para fins de adaptação dos tipos de Escadas de segurança das edificações, devem ser consideradas as exigências contidas na IT 11 em relação à escada existente no edifício, conforme os casos abaixo.

7.1.3.1 Para a adaptação de escada não enclausurada (NE) para escada enclausurada protegida (EP) pode ser adotada uma das seguintes opções:

7.1.3.1.1 Primeira opção:

a. enclausurar com portas corta-fogo o hall de acesso à escada em relação aos demais ambientes;

b. prever sistema de detecção de fumaça em todo o hall (exceto edificações exclusivamente residenciais);

c. prever anualmente treinamento dos ocupantes para o abandono da edificação;

d. prever faixas de sinalização refletivas no rodapé das paredes do hall e junto às laterais dos degraus;

e. prever exaustão no topo da escada, com área mínima de 1,00 m², podendo ser: cruzada, por exaustores eólicos ou mecânicos.

7.1.3.1.2 Segunda opção:

a. enclausurar com portas resistente ao fogo PRF P-30 as portas das unidades autônomas que tem acesso ao hall ou corredor de circulação, que por sua vez, acessa a escada;

b. prever sistema de detectores de fumaça em toda a edificação (exceto edificações exclusivamente residenciais);

c. prever anualmente, treinamento dos ocupantes para o abandono da edificação;

d. prever faixas de sinalização refletivas no rodapé das paredes do hall e junto às laterais dos degraus;

e. prever exaustão no topo da escada, com área mínima de 1,00 m², podendo ser: cruzada, por exaustores eólicos ou mecânicos.

Nota: caso haja ventilação (janela) na escada, em todos os pavimentos, não é necessária a exaustão no topo da escada. Neste caso, a área efetiva mínima de ventilação pode ser de 0,50 m².

7.1.3.2 Para a adaptação de escada não enclausurada (NE) para escada à prova de fumaça (PF), quando não for possível prever escada à prova de fumaça (PF), com antecâmara e dutos de ventilação, conforme a IT 11 vigente, ou com pressurização da escada, conforme a IT 13 - Pressurização de escada de segurança vigente, devem ser previstas as seguintes regras de adaptação:

a. enclausurar com portas corta-fogo o hall de acesso à escada em relação aos demais ambientes. Nas ocupações residenciais deverá ser previsto no mínimo portas corta fogo PCF-60 e nas demais ocupações PCF-90;

b. prever sistema de detecção de fumaça em toda a edificação e, no caso de edificações residenciais, somente nas áreas comuns;

c. prever anualmente, treinamento dos ocupantes para o abandono da edificação;

d. prever faixas de sinalização refletivas no rodapé das paredes do hall e junto às laterais dos degraus;

e. prever ventilação na escada, em todos os pavimentos, com área efetiva mínima de 0,50m².

7.1.3.3 Para a adaptação de escada enclausurada protegida (EP) para escada à prova de fumaça (PF), quando não for possível prever escada à prova de fumaça (PF), com antecâmara e dutos de ventilação conforme a IT 11 vigente ou escada pressurizada, conforme a IT 13 vigente, devem ser previstas as seguintes regras de adaptação:

a. prever sistema de detecção de incêndio em toda a edificação e, no caso de edificações residenciais, somente nas áreas comuns, devendo as portas das unidades autônomas serem do tipo PRF P-60;

b. prever anualmente, treinamento dos ocupantes para o abandono da edificação;

c. prever faixas de sinalização refletivas no rodapé das paredes do hall e junto às laterais dos degraus.

7.1.3.4 Para a adaptação de Escada Protegida nos termos da Lei Nº 4.436/74, para Escada Enclausurada Protegida (EP) nos termos da IT 11 vigente, devem ser previstas as seguintes regras de adaptação:

a. prever sistema de detecção de fumaça em todo o hall (exceto edificações exclusivamente residenciais);

b. prever exaustão no topo da escada com área mínima de 1,00 m², por meio de exaustores eólicos ou mecânicos, podendo ser substituído por ventilação cruzada com ventilação superior atendendo ao item 5.7.8.1.”d” e ventilação inferior atendendo ao item 5.7.8.1.”e”, ambos da IT 11 vigente.

c. inserir ventilação (janela) na escada, em todos os pavimentos, com área efetiva mínima de ventilação de 0,50 m².

7.1.3.5 Para a adaptação de Escada Protegida nos termos da Lei Nº 4.436/74, para Escada Enclausurada à Prova de Fumaça (PF) nos termos da IT 11 vigente, devem ser previstas as seguintes regras de adaptação:

a. prever sistema de detecção de fumaça em todo o hall (exceto edificações exclusivamente residenciais);

b. prever exaustão no topo da escada com área mínima de 1,00 m², por meio de exaustores eólicos ou mecânicos, podendo ser substituído por ventilação cruzada com ventilação superior atendendo ao item 5.7.8.1.”d” e ventilação inferior atendendo ao item 5.7.8.1.”e”, ambos da IT 11 vigente.

c. inserir ventilação (janela) na escada, em todos os pavimentos, com área efetiva mínima de ventilação de 0,50 m².

d. prever anualmente, treinamento dos ocupantes para o abandono da edificação;

e. prever faixas de sinalização refletivas no rodapé das paredes do hall e junto às laterais dos degraus.

7.1.3.6 Para a adaptação de Escada Enclausurada nos termos da Lei Nº 4.436/74, para Escada Enclausurada à Prova de Fumaça (PF) nos termos da IT 11 vigente, pode manter-se as características de aprovação da época.

a. as escadas que atenderem aos subsolos e aos demais pavimentos devem possuir descontinuidade no nível de descarga;

7.1.4 Prescrições diversas para as escadas de segurança das edificações existentes

7.1.4.1 Na instalação de PCF na caixa de escada, pode ser aceita a interferência no raio de passagem da escada, devendo manter pelo menos 1 m de passagem livre e devidamente sinalizada no piso à projeção da abertura da porta.

7.1.4.2 As edificações que necessitarem de mais de uma escada, em função do dimensionamento da lotação ou do percurso máximo, devem ter, pelo menos, metade das saídas atendidas por escadas, conforme esta Instrução Técnica, podendo as demais serem substituídas por interligação entre blocos no mesmo lote ou entre edificações vizinhas, por meio de passarela e/ou passadiço protegido.

Alternativamente, pode-se implantar na edificação a escada externa, nos moldes da IT 11.

7.1.4.2.1 As passarelas e/ou passadiços protegidos devem ter largura mínima de 1,20 m, paredes resistentes ao fogo e acessos através de PCF P-90. Neste caso, além dos componentes básicos dos sistemas de segurança contra incêndio, a edificação deve possuir sistema de detecção de incêndio.

7.1.4.2.2 Nas passarelas, as portas que se comunicam com o edifício vizinho não podem permanecer trancadas em nenhum momento, devendo ser feito ainda um termo de responsabilidade entre os dois edifícios, assinados pelos proprietários, no qual se obrigam a manter as PCF P-90 permanentemente destrancadas ou dotadas de barra antipânico. Deve ainda haver sinalização em todos os pavimentos e elevadores, indicando as saídas de emergência do edifício para o prédio vizinho.

7.1.4.3 No caso de pressurização de escada, deve-se adotar o prescrito na IT 13, e adequar-se de acordo com a disponibilidade técnica da edificação, mas mantendo os princípios da pressurização, conforme a respectiva IT, podendo a captação de ar do sistema de pressurização estar afastada da fachada, e a casa de motoventiladores a ser instalada na cobertura da edificação, desde que comprovada a sua impossibilidade técnica no térreo da edificação.

7.1.4.4 No caso de exigência de duas ou mais escadas de emergência, a distância mínima de trajeto entre as suas portas de acesso de 10 m pode ser desconsiderada, caso as escadas já estejam construídas.

7.1.4.5 Nas edificações aprovadas após a publicação da Portaria Nº 346/18 e com base na IT 11, as condições de ventilação da escada de segurança e da antecâmara (EP e PF) podem ser mantidas conforme as aprovações da legislação vigente à época.

7.1.4.6 Quando a rota de fuga do subsolo for exclusivamente pela rampa de acesso de veículos por não existir escada, deve possuir no mínimo corrimão em um dos lados, independentemente da inclinação da mesma, devendo ser sinalizada a rota de circulação de pessoas.

7.1.5.6.1 Para aplicação do item anterior, deve ser comprovada, por meio de planta, a aprovação junto à prefeitura municipal ou ao Corpo de Bombeiros Militar, nestas condições.

7.2 Rotas de fuga e distâncias máximas a serem percorridas

7.2.1 As áreas das edificações existentes anteriores à vigência da Portaria Nº 346/18, com Projeto Técnico aprovado, podem ter a distância máxima a ser percorrida aumentada, conforme segue:

7.2.1.1 Se a edificação possuir sistema de chuveiros automáticos, a distância máxima a ser percorrida pode aumentar em 100% do valor de referência, previsto na IT 11;

7.2.1.2 Se a edificação possuir sistema de detecção de incêndio, a distância máxima a ser percorrida pode aumentar em 75% do valor de referência, previsto na IT 11;

7.2.1.3 O aumento da distância máxima a ser percorrida, previsto nos itens 7.2.1.1 e 7.2.1.2, pode ser cumulativo (175% do valor de referência da IT 11);

7.2.1.4 Se a edificação possuir sistema de controle de fumaça e detecção, a distância máxima a ser percorrida pode ser acrescida em 175% do valor de referência da IT 11.

7.2.2 As áreas das edificações existentes anteriores à vigência da Portaria Nº 346/18, sem Projeto Técnico aprovado, podem ter a distância máxima a ser percorrida aumentada, conforme segue:

7.2.2.1 Se a edificação possuir sistema de chuveiros automáticos, a distância máxima a ser percorrida pode aumentar em 50% do previsto na IT 11;

7.2.2.2 Se a edificação possuir sistema de detecção de incêndio, a distância máxima a ser percorrida pode aumentar em 30% do previsto na IT 11;

7.2.2.3 O aumento da distância máxima a ser percorrida prevista previsto nos itens 7.2.2.1 e

7.2.2.2 pode ser cumulativo (80% do valor de referência da IT 11);

7.2.2.4 Se a edificação possuir sistema de controle de fumaça e detecção, a distância máxima a ser percorrida pode ser acrescida em 80% do valor de referência da IT 11.

7.2.3 As áreas ampliadas (novas) devem atender à distância máxima estabelecida no regulamento em vigor.

7.2.4 Os parâmetros de saídas de emergência, escadas de segurança e distâncias máximas a serem percorridas, não abordados nesta Instrução Técnica, devem atender ao contido na IT 11 vigente.

7.3 Dimensionamento de lotação e saídas de emergência

7.3.1 Para centros esportivos e de exibição, devem ser adaptadas conforme prescrições para recintos existentes previsto na IT 12 – Centros esportivos e de exibição – Requisitos de segurança contra incêndio.

7.3.2 Para as edificações existentes anteriormente à vigência da Portaria Nº 346/18, adotam-se os seguintes parâmetros para a largura dos corredores:

7.3.2.1 Largura dos corredores: caso a largura dos corredores não atenda à IT 11 Saídas de emergência, devem ser adotadas as seguintes exigências (este item se aplica a edificações do grupo A, B, C, D, E, G, H (exceto H-2 e H-3), I e J):

a.a lotação a ser considerada na passagem limita-se ao resultado do cálculo em função da largura do corredor;

b. corredores com largura de até 0,80 m devem atender a uma população máxima de 20 pessoas;

c. a distância máxima a percorrer deve ser reduzida em 30% do valor previsto na IT 11;

d. previsão de faixas de sinalização refletivas no rodapé das paredes.

7.4 Sistema de hidrantes

7.4.1 As edificações com aprovação anterior à vigência da Portaria Nº 346/18 podem manter o sistema de hidrantes em conformidade com a legislação vigente à época da aprovação, devendo os seus esguichos, obrigatoriamente, ser substituídos por esguichos reguláveis.

7.4.2 Para as edificações existentes anteriormente à vigência da Portaria Nº 346/18, adotam-se os seguintes parâmetros para o sistema de hidrantes:

7.4.2.1 Os hidrantes externos podem dar cobertura com 60 m de mangueiras;

7.4.2.2 A prumada de incêndio pode ser mantida no interior das escadas existentes, desde que seja prevista uma tomada de água para cada pavimento e que os abrigos de mangueiras sejam dispostos em cada pavimento a uma distância máxima de 5 m dos acessos às caixas de escada;

7.4.2.3 Podem ser aceitos 50% do volume dos reservatórios de água de consumo no cômputo do volume da reserva técnica de incêndio;

7.4.2.4 Podem ser aceitos reservatórios conjugados (subterrâneo e elevado);

7.4.2.5 Os requisitos de instalação das bombas de incêndio e os não abordados nesta Instrução Técnica devem atender aos critérios estabelecidos na IT 22.

7.4.2.6 O sistema de hidrantes será aceito no interior do corpo da escada quando esta estiver sendo adaptada, conforme esta Instrução Técnica.

7.5 Compartimentação horizontal e vertical

7.5.1 As regras de adaptação para compartimentação não se aplicam às ocupações destinadas ao grupo F (locais de reunião de público) e ao grupo M (especiais) devendo, nestes casos, serem adotadas as regras da IT 09 – Compartimentação horizontal e compartimentação vertical.

7.5.2 As regras de adaptação para compartimentação, não se aplicam aos casos de mudança de ocupação devendo, nestes casos, serem adotadas as regras da IT 09.

7.5.3 Quando houver ampliação de área em edificações com Projeto Técnico aprovado, podem ser adotadas as seguintes regras:

7.5.3.1 Para ampliações de até 10% da área total da edificação, limitadas a 1.000 m², podem ser mantidas as condições de compartimentação da edificação existente sem ampliação;

7.5.3.2 Para ampliações de áreas compreendidas por docas que tenham, no máximo, 6 m de largura e que não sejam utilizadas como depósitos, podem ser mantidas as condições de compartimentação da edificação existente sem ampliação;

7.5.3.3 Se a área existente for compartimentada em relação à ampliada, deve-se atender aos critérios de aprovação da época para a área existente, e aos critérios da IT 09 para a área ampliada;

7.5.3.4 A área ampliada não compartimentada em relação à existente, que não atenda aos critérios do

7.5.3.1 ou 7.5.3.2, deve atender aos critérios de compartimentação da IT 09, para toda a edificação.

7.5.4 Quando houver aumento de altura de edificações com Projeto Técnico aprovado, podem ser adotadas as seguintes regras:

7.5.4.1 Se não ultrapassar 12 metros de altura, podem ser mantidas as condições de compartimentação da edificação existente, se as ampliações forem até 10% da área total da edificação, limitadas a 1.000 m²;

7.5.4.2 Se ultrapassar 12 m de altura, a ampliação fica limitada a um pavimento, e podem ser mantidas as condições de compartimentação da edificação existente, se as ampliações forem até 10% da área total da edificação, limitadas a 1.000 m²;

7.5.5 Os subsolos das edificações devem ser compartimentados em relação ao pavimento térreo.

7.5.6 A compartimentação pode ser substituída por sistemas ativos de proteção (chuveiros automáticos, detecção de fumaça, controle de fumaça), nos termos do regulamento em vigor. Nestes casos, tais sistemas podem ser dimensionados conforme os parâmetros desta Instrução Técnica.

7.6 Sistema de chuveiros automáticos

7.6.1 Nas edificações existentes, com Projeto Técnico aprovado, sem aumento de altura ou sem mudança de ocupação, adota-se a legislação vigente à época.

7.6.2 Nas edificações existentes, com Projeto Técnico aprovado, em que haja aumento de altura ou mudança de ocupação, bem como nos casos de substituição da compartimentação de áreas por sistema de chuveiros automáticos, quando permitido, podem ser estabelecidos os critérios do Anexo “B” – Tabela de adaptação de chuveiros automáticos.

7.7 Sistema de detecção de incêndio e alarme

7.7.1 Nas edificações existentes, com Projeto Técnico aprovado, sem aumento de área ou altura, ou sem mudança de ocupação, adota-se a legislação vigente à época.

7.7.2 Nas edificações existentes, com Projeto Técnico aprovado, com aumento de área ou altura, se houver compartimentação entre a área ampliada e a área existente, o sistema deve ser instalado na área ampliada, de acordo com o regulamento em vigor, atendendo aos parâmetros da IT 19 – Sistema de detecção e alarme de incêndio. Na área existente, adota-se a legislação vigente à época.

7.7.3 Nas edificações existentes, com Projeto Técnico aprovado, com aumento de área ou altura, se não houver compartimentação entre a área ampliada e a área existente, o sistema deve ser instalado de acordo com o regulamento em vigor, atendendo aos parâmetros da IT 19.

7.7.4 Nas edificações existentes, com Projeto Técnico aprovado, com mudança de ocupação, o sistema deve ser instalado de acordo com o regulamento em vigor, atendendo aos parâmetros da IT 19.

7.7.5 Nas edificações classificadas como Estabelecimentos Destinados à Restrição de Liberdade, o sistema de detecção de incêndio deverá ser instalado nas áreas de acesso exclusivo aos funcionários, apoio e demais áreas, com exceção dos locais destinados à restrição de liberdade.

7.8 Sistema de controle de fumaça

7.8.1 As regras de controle de fumaça podem ser aplicadas quando da exigência desta medida, ou em substituição à compartimentação vertical, nos casos permitidos pelo regulamento em vigor.

7.8.2 Nas edificações existentes, com Projeto Técnico aprovado anterior à vigência da Portaria Nº 346/18, com ampliação de área ou altura, caso haja compartimentação entre a área ampliada e a área existente, o sistema deve ser instalado apenas na área ampliada, conforme parâmetros da IT 15 – Controle de fumaça.

7.8.3 Nas edificações existentes, com Projeto Técnico aprovado anterior à vigência da Portaria Nº 346/18, com ampliação de área ou altura, caso não haja compartimentação entre a área ampliada e a área existente:

7.8.3.1 O sistema deve ser instalado na área ampliada, conforme parâmetros da IT 15;

7.8.3.2 Devem ser instaladas barreiras de fumaça em todas as interligações da área ampliada com a área existente;

7.8.3.3 Deve haver insuflamento de ar nas áreas existentes, próximo às interligações, de forma a se colocar estes ambientes em pressão positiva, a fim de evitar a migração de fumaça;

7.8.3.4 Para o caso do não atendimento a qualquer dos itens 7.8.3.1 a 7.8.3.3 o sistema deverá ser instalado em toda a edificação, conforme parâmetros da IT 15.

7.8.4 As edificações existentes, com Projeto Técnico aprovado, com mudança de ocupação acarretando a exigência de sistema de controle de fumaça, devem prever o sistema conforme os parâmetros da IT 15.

7.8.4.1 Caso não seja possível, por razões arquitetônicas, a distribuição de dutos e grelhas conforme parâmetros da IT 15, deve-se apresentar proposta alternativa com aumento da capacidade de vazão e pressão do exaustor, podendo a velocidade máxima nos dutos de exaustão ser de 20 m/s.

7.9 Silos

7.9.1 Os silos aprovados pelo Corpo de Bombeiros podem ser mantidos conforme aprovação, devendo os demais atender a IT de silos.

7.10 Líquidos Inflamáveis

7.10.1 Os projetos aprovados podem ser mantidos conforme aprovação, atendendo à legislação da época.

7.10.2 A ocupação pode manter o dimensionamento do sistema da época, mesmo que haja aumento do volume de produtos armazenados, desde que este não seja estabelecido como o pior cenário.

7.10.3 As edificações não aprovadas deverão atender integralmente a IT-25.

7.10.4 Se o aumento do armazenamento caracterizar o pior cenário, o sistema deverá ser dimensionado pela legislação atual.

7.10.5 Os postos de abastecimento com projeto já aprovado pelo CBMRN poderão manter os afastamentos de segurança das bombas considerados na época da sua aprovação.

7.11 Segurança Estrutural

7.11.1 Nas edificações aprovadas sem aumento de área ou altura, ou sem mudança de ocupação, adota- se a legislação vigente à época.

7.11.2 Nas edificações aprovadas com aumento de área ou altura, se houver compartimentação entre a área ampliada e a área existente, deve ser exigido para a área ampliada, de acordo com o Regulamento em vigor, atendendo aos parâmetros da IT 08 – Segurança estrutural contra incêndio. Na área existente, adota-se a legislação vigente à época da aprovação.

7.11.3 Nas edificações aprovadas com aumento de área ou altura, se não houver compartimentação entre a área ampliada e a área existente, deve ser exigido para toda a edificação, de acordo com o Regulamento em vigor, atendendo aos parâmetros da IT 08.

7.12 Adequação entre GLP e Gás Natural

7.12.1 Edificações com o projeto de segurança contra incêndio aprovado sem contemplar a coluna de ventilação, podem manter a ventilação aprovada (seja nas tampas dos abrigos ou por outro método), adequando-a ao GN ou GLP, que possuem densidades distintas.

7.12.2 Edificações com o projeto de segurança contra incêndio aprovado contemplando a coluna de ventilação, devem manter essa forma de ventilação aprovada, adequando-se o duto de saída da ventilação do abrigo para a sua parte superior, que o GN e GLP possuem densidades distintas.

7.12.3 Caso a única alteração em uma edificação em relação ao seu projeto de segurança contra incêndio aprovado pelo CBMRN seja a mudança do fornecimento de gás, adequar por meio de FAT, sendo opcional a adoção das exigências básicas constantes no item 6 desta IT.

7.13 Vagas de garagem

7.13.1 Edificação com o projeto de segurança contra incêndio aprovado com vagas de estacionamento descobertas e que opte por cobri-las após a aprovação:

7.13.1.1 Deve haver proteção extintora para toda a área de estacionamento, seja ele coberto ou descoberto, obedecendo aos parâmetros da IT 21, podendo estes extintores serem guardados em local próximo, protegido e sinalizado nos casos de risco de extravio.

7.13.1.2 Deve haver proteção por meio do sistema de hidrantes atendendo a toda a área de estacionamento, seja ele coberto ou descoberto, nos projetos que contemplem esse tipo de sistema.

7.13.1.2.1 Para o alcance dessas vagas, podem ser adicionadas até duas mangueiras de 15 m no hidrante mais próximo, obtendo-se um raio máximo de atuação de 60 m, sem a necessidade de pontos de hidrante sobressalentes.

7.13.1.2.2 Para o caso de existir alguma vaga que o sistema de hidrante não atenda, mesmo com o recurso do item 7.13.1.2.1, estas vagas podem possuir apenas a sua proteção extintora.

7.13.2 Os demais dispositivos de prevenção e combate a incêndio não são obrigatórios para essas áreas.

7.13.3 Essas áreas não serão contabilizadas para fim de avaliação dos dispositivos de prevenção e combate a incêndio presentes na área edificada, sendo contabilizadas como área construída total para demais efeitos legais.

7.13.3 Caso a única alteração na edificação em relação ao seu projeto de segurança contra incêndio aprovado pelo CBMRN seja a inserção dessas coberturas, adequar por meio de FAT, sendo opcional a adoção das exigências básicas constantes no item 6 desta IT.

8 Prescrições Diversas

8.1 Os parâmetros de adaptação estabelecidos nesta Instrução Técnica, quando não especificados, referenciam-se à Portaria Nº 346/18, respectivas Instruções Técnicas e demais legislações vigentes.

8.1.1 Poderão ser objetos de câmara técnica os casos não especificados por este documento.

8.3 Além desta Instrução Técnica, as edificações históricas devem ainda atender à IT 40 – Edificações históricas, museus e instituições culturais com acervos museológicos.

Revoga a Instrução Técnica n° 43, de 10/08/2018.