INSTRUÇÃO TÉCNICA Nº 17/2025

(Aprovado pela Portaria n° 673, de 05/09/2025, a partir de 06/11/2025)

Brigada de incêndio Parte 1 – Brigada de incêndio

SUMÁRIO

1 Objetivo

2 Aplicação

3 Referências normativas e bibliográficas

4 Definições

5 Procedimentos

ANEXO

A Composição mínima da brigada de incêndio por pavi-mento ou compartimento

B Formação da brigada de incêndio

C Questionário de avaliação de brigadista

D Etapas para implantação da brigada de incêndio

E Exemplos de organogramas de brigadas de incêndio

F Fluxograma de procedimento de emergência da brigadade incêndio

G Formação da brigada de incêndio florestal

H Termo de compromisso de brigada de incêndio

1 OBJETIVO

1.1 Estabelecer as condições mínimas para a composição, formação, implantação, treinamento e atualização da brigada de incêndio, para atuação em edificações e áreas de risco no Estado do Rio Grande do Norte, na prevenção e no combate ao princípio de incêndio, abandono de área e primeiros socorros, visando, em caso de sinistro, proteger a vida e o patrimônio, reduzir os danos ao meio ambiente, até a chegada do socorroespecializado, momento em que poderá atuar no apoio.

2 APLICAÇÃO

2.1 Esta Instrução Técnica (IT) aplica-se a todas as edificações ou áreas de risco, conforme o Regulamento de Segurança contra Incêndio das edificações e áreas de risco do Estado do Rio Grande do Norte.

3 REFERÊNCIAS NORMATIVAS E BIBLIOGRÁFICAS

Instrução Técnica nº 17/25 do Corpo de Bombeiros da Polícia Militar do Estado de São Paulo.

Manual de Fundamentos do Corpo de Bombeiros da PolíciaMilitar do Estado de São Paulo.

ASSOCIAÇÃO BRASILEIRA DE NORMAS TÉCNICAS

(ABNT). NBR 14023. Registro de atividades de bombeiros. Riode Janeiro: ABNT;

 .NBR 14096. Viaturas de combate a incêndio. Rio de Janeiro: ABNT,

 .NBR 14277. Instalações e equipamentos para trei- namento de combate a incêndio. Rio de Janeiro: ABNT;

4 DEFINIÇÕES

4.1 Para os efeitos desta Instrução Técnica aplicam-se as definições constantes da IT 03 – Terminologia de Segurança contra Incêndio.

5 PROCEDIMENTOS

5.1 Composição da brigada de incêndio

5.1.1 A quantidade de brigadistas por turno é determinada pela Tabela A.1, que leva em conta a população fixa por turno, o grau de risco e os grupos/divisões de ocupação da edificação ou área de risco.

5.1.2 Quando em uma edificação e/ou área de risco houver ocupação mista, o número de brigadistas pode ser calculado para cada tipo de divisão de ocupação, independentemente do isolamento de risco ou compartimentação.

5.1.3 Após o cálculo da quantidade de brigadistas, deve-se compor a brigada com a participação de pessoas distribuídas por toda a edificação ou área de risco, visando manter brigadistas posicionados estrategicamente para agir de forma rápida e eficaz diante de uma emergência.

5.1.4 Os locais que possuam espaços classificados como ocupação de divisão F-5 que são utilizadas esporadicamente,sem população fixa, quando utilizadas deverão prever quantidade de brigadistas conforme a Tabela A.1.

5.2 Critérios básicos para seleção de candidatos a brigadista

5.2.1 Os candidatos a brigadista devem atender preferenci- almente aos seguintes critérios básicos:

5.2.1.1 Permanecer na edificação durante seu turno de trabalho;

5.2.1.2 Experiência anterior como brigadista;

5.2.1.3 Possuir boa condição física e boa saúde;

5.2.1.4 Possuir bom conhecimento da edificação e das insta- lações, devendo ser escolhidos preferencialmente os funcionários da área de utilidades, elétrica, hidráulica e manutençãogeral;

5.2.1.5 Ser maior de 18 anos;

5.2.1.6 Ser alfabetizado.

5.3 Organização da brigada

5.3.1 Brigada de incêndio

5.3.1.1 A brigada de incêndio deve ser organizada funcio- nalmente, como segue:

a. brigadistas: pessoa voluntária ou indicada, treinado e capacitado para atuar na prevenção e no combate ao princípio de incêndio, abandono de área, prevenção de acidentes e primeiros socorros, numa edificação ou áreade risco;

b. líder: responsável pela coordenação e execução das ações de emergência de um determinado conjunto de setores ou pavimento ou compartimento. É escolhido dentre os brigadistas aprovados no processo seletivo;

c. chefe da edificação ou do turno: brigadista responsável pela coordenação e execução das ações de emergência de uma determinada edificação da planta. É escolhido dentre os brigadistas aprovados no processo seletivo;

d. coordenador geral: brigadista responsável pela coor- denação e execução das ações de emergência de todasas edificações que compõem uma planta, independentemente do número de turnos. É escolhido dentre os bri-gadistas que tenham sido aprovados no processo seletivo, devendo ser uma pessoa com capacidade de liderança, com respaldo da direção da empresa ou que façaparte dela. Na ausência do coordenador geral, deve estar previsto no plano de emergência da edificação um substituto treinado e capacitado, sem que ocorra o acúmulo de funções.

5.3.2 Organograma da brigada de incêndio

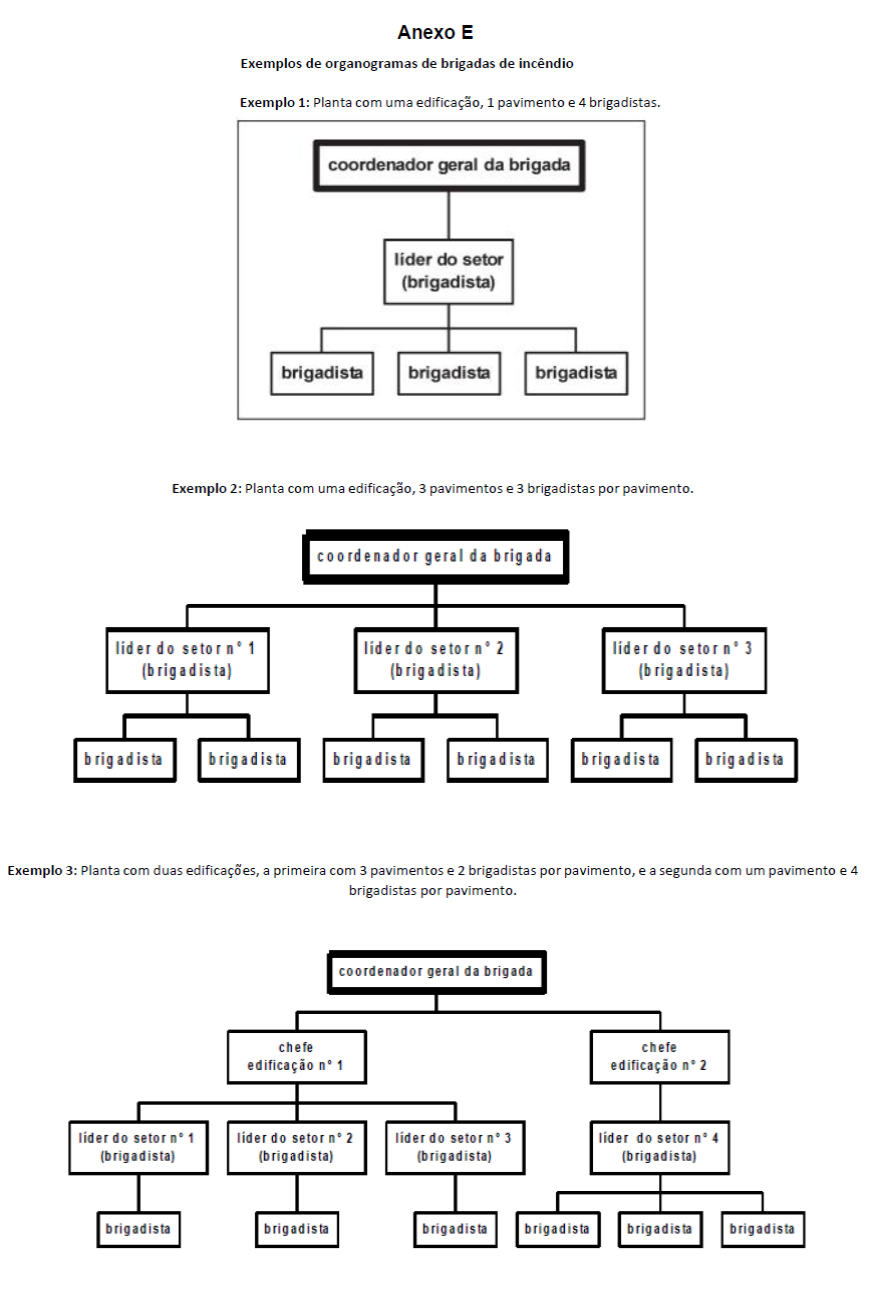
5.3.2.1 O organograma da brigada de incêndio da edificação varia de acordo com o número de edificações, o número de pavimentos em cada edificação e o número de empregados em cada pavimento, compartimento, setor ou turno (Anexo E).

5.4 Programa do curso de brigada de incêndio

5.4.1 Os candidatos a brigadista, selecionados conforme o item 5.2, devem frequentar curso com carga horária mínima definida na Tabela B.2, abrangendo as partes teórica e prática, conforme Tabela B.1.

5.4.1.1 O curso deve enfocar principalmente os riscos inerentes ao tipo de divisão de ocupação.

5.4.1.2 O atestado de brigada de incêndio atualizado, renovado há no máximo 12 meses, será exigido quando da solicitação de vistoria.

5.4.1.3 O Atestado de Brigada de Incêndio deve ser mantido na edificação ou área de risco.

5.4.1.3.1 O atestado de brigada de incêndio deve ser renovado quando houver alteração de 50 % dos seus membros, conforme item 5.3.1.

5.4.1.3.2 A cada 12 meses deve ser realizada a atualização para os brigadistas já formados, com a emissão de atestado de brigada de incêndio.

5.4.2 Os brigadistas que concluírem a formação ou a atualização, com aproveitamento mínimo de 70 % em avaliação teórica e/ou prática, definida com base nos objetivos constantes da tabela B.1, podem receber certificados de brigadista, acritério do profissional habilitado.

5.4.2.1 No caso de alteração de 50 % dos membros da brigada, aos componentes remanescentes, que já tiverem frequentado a formação, serão facultadas as partes teórica e prática, desde que o brigadista seja aprovado em pré-avaliação com 70 % de aproveitamento.

5.4.3 A partir do segundo treinamento, o brigadista já formado somente realizará a parte prática, conforme conteúdo programático previsto na tabela B.1 e carga horária prevista na tabela B.2. A parte teórica será facultada, desde que o brigadista seja aprovado em pré- avaliação com 70 % deaproveitamento.

5.4.4 Após a formação ou treinamento ou atualização dabrigada de incêndio, o profissional habilitado, deve emitir o respectivo atestado de brigada de incêndio, conforme anexo da IT 01 – Parte II.

5.4.5 Caso a formação ou atualização seja realizada por 02 (dois) instrutores em áreas diferentes (incêndio e primeiros socorros), o atestado de brigada de incêndio deve ser assinado por ambos.

5.4.6 O profissional habilitado para a formação e atualização da brigada de incêndio deve ter uma das seguintes qualificações:

a. formação em Higiene, Segurança e Medicina do Trabalho, devidamente registrado nos conselhos regionais competentes ou no Ministério do Trabalho;

b. o médico e o enfermeiro do trabalho exclusivamente pelo treinamento de primeiros socorros;

c. para os componentes das Polícias Militares e dos Corpos de Bombeiros Militares, formado no Curso Superior de Técnico de Polícia Ostensiva e Preservação da Ordem Pública ou equivalente, realizado pela Escola Superior de Bombeiros (ESB), ou, ainda, com especializaçãoem Prevenção e Combate a Incêndio (carga horária mínima de 120 horas-aula para risco baixo ou médio e 160horas-aula para risco alto) e técnicas de emergências médicas (carga horária mínima de 80 horas-aula para risco baixo, médio ou alto).

5.4.7 A avaliação teórica é realizada na forma escrita, prefe- rencialmente dissertativa, conforme objetivos constantes da tabela

B.1 e Anexo G, e a avaliação prática é realizada de acordo com o desempenho do aluno nos exercícios realizados, conforme objetivos constantes da tabela B.1 e Anexo G.

5.4.8 Para fins de instrução prática e teórica, os grupos de alunos do curso de formação ou atualização da brigada de incêndio devem ser compostos de, no máximo, 30 (trinta) alunos.

5.4.9 Devem ser disponibilizados a cada membro da brigada, conforme sua função prevista no plano de emergência da edificação, os Equipamentos de Proteção Individual (EPI) para proteção do corpo todo, de forma a protegê-los dos riscos específicos da edificação.

5.4.10 Os treinamentos práticos de combate a incêndios queforem realizados em locais classificados conforme a coluna “Nível da Instalação” da tabela A.1, deve atender também aosrequisitos da tabela A.2, salvo a ocupação M-6.

5.4.11 Nível de Instalação Básico – O treinamento pode ser feito na própria edificação ou área de risco.

5.4.12 Para garantir familiaridade com o ambiente e sistemasde proteção contra incêndio que serão vivenciados pelosbrigadistas, recomenda-se haver reconhecimento da edificação ou área de risco.

5.4.13 O planejamento dos treinamentos deve levar em con- sideração o contido nas notas 1 e 2 da Tabela B.2 desta IT.

5.5 Atribuições da brigada de incêndio

5.5.1 Ações de prevenção:

a. análise dos riscos existentes durante as reuniões da brigada de incêndio;

b. notificação ao setor competente da empresa ou da edifi-cação das eventuais irregularidades encontradas no tocante a prevenção e proteção contra incêndios;

c. orientação à população fixa e flutuante;

d. participação nos exercícios simulados;

e. conhecer o plano de emergência da edificação.

5.5.2 Ações de emergência:

a. identificação da situação;

b. alarme/abandono de área;

c. acionamento do Corpo de Bombeiros Militar e/ou ajuda externa;

d. corte de energia;

e. primeiros socorros;

f. combate ao princípio de incêndio;

g. recepção e orientação ao Corpo de Bombeiros Militar.

5.6 Procedimentos básicos de emergência

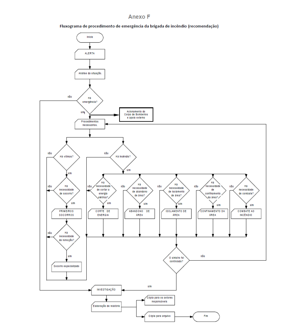
5.6.1 Alerta

5.6.1.1 Identificada uma situação de emergência, qualquer pessoa pode alertar, através dos meios de comunicação disponíveis, os ocupantes e os brigadistas.

5.6.2 Análise da situação

5.6.2.1 Após o alerta, a brigada deve analisar a situação, desde o início até o final do sinistro. Havendo necessidade, acionar o Corpo de Bombeiros Militar e apoio externo, e desencadear os procedimentos necessários que podem ser priorizados ou realizados simultaneamente, de acordo com o número de brigadistas e com os recursos disponíveis no local.

5.6.3 Primeiros socorros

5.6.3.1 Prestar primeiros socorros às possíveis vítimas, mantendo ou restabelecendo suas funções vitais com Suporte Básico da Vida (SBV) e Reanimação Cardiopulmonar (RCP) até que se obtenha o socorro especializado.

5.6.4 Corte de energia

5.6.4.1 Cortar, quando possível ou necessário, a energia elétrica dos equipamentos da área ou geral.

5.6.5 Abandono de área

5.6.5.1 Proceder o abandono da área parcial ou total, quando necessário, conforme comunicação preestabelecida, removendo para local seguro, a uma distância mínima de 100 m do local do sinistro, permanecendo até a definição final.

5.6.6 Confinamento do sinistro

5.6.6.1 Evitar a propagação do sinistro e suas consequências.

5.6.7 Isolamento da área

5.6.7.1 Isolar fisicamente a área sinistrada de modo a garantiros trabalhos de emergência e evitar que pessoas não autorizadas adentrem ao local.

5.6.8 Extinção

5.6.8.1 Eliminar o sinistro restabelecendo a normalidade.

5.6.9 Investigação

5.6.9.1 Levantar as possíveis causas do sinistro e suas con- sequências e emitir relatório para discussão nas reuniões extraordinárias, com o objetivo de propor medidas corretivas para evitar a repetição da ocorrência.

5.6.10 Com a chegada do Corpo de Bombeiros Militar a brigada deve ficar à sua disposição.

5.6.11 Para a elaboração dos procedimentos básicos de emergência, deve-se consultar o fluxograma constante no Anexo F.

5.7 Controle do programa de brigada de incêndio

5.7.1 Reuniões ordinárias

5.7.1.1 Devem ser realizadas reuniões mensais com os líderes da brigada, onde são discutidos os seguintes assuntos:

a. funções de cada membro da brigada dentro do plano;

b. condições de uso dos equipamentos de combate a incêndio;

c. apresentação de problemas relacionados à prevenção de incêndios encontrados nas inspeções para que sejam feitas propostas corretivas;

d. atualização das técnicas e táticas de combate a incêndio;

e. alterações ou mudanças do efetivo da brigada;

f. outros assuntos de interesse.

5.7.2 Reuniões extraordinárias

5.7.2.1 Após a ocorrência de um sinistro, ou quando identificada uma situação de risco iminente, fazer uma reunião extraordinária para discussão e providências a serem tomadas. As decisões tomadas deverão ser enviadas às áreas competentes para as providências pertinentes.

5.7.3 Exercícios simulados

5.7.3.1 Deve ser realizado, no mínimo a cada 12 meses, um exercício simulado, parcial ou total, no estabelecimento ou local de trabalho com participação de toda a população. Imediatamente após o simulado deve ser realizada uma reunião extraordinária para avaliação e correção das falhas ocorridas.Deve ser elaborada ata na qual conste:

a. horário do evento;

b. tempo gasto no abandono;

c. tempo gasto no retorno;

d. tempo gasto no atendimento de primeiros socorros;

e. atuação da brigada;

f. comportamento da população;

g. ajuda externa, quando possível (Ex.: PAM - Plano de Auxílio Mútuo, RINEM, etc.);

h. falhas de equipamentos;

i. falhas operacionais;

j. demais problemas levantados na reunião.

5.8 Procedimentos complementares

5.8.1 Identificação da brigada

5.8.1.1 Devem ser distribuídos em locais visíveis e de grande circulação quadros de aviso ou similar, sinalizando a existência da brigada de incêndio e indicando seus integrantes com suas respectivas localizações.

5.8.1.2 O brigadista deve utilizar constantemente em lugar visível uma identificação que o reconheçam como membro dabrigada.

5.8.1.3 No caso de uma situação real ou simulado de emergência, o brigadista deve usar braçadeira, colete ou capacetepara facilitar sua identificação e auxiliar na sua atuação.

5.8.1.4 É vedado ao brigadista ou bombeiro civil o uso de uniformes ou distintivos iguais ou semelhantes aos utilizados pelo Corpo de Bombeiros Militar do Estado do Rio Grande do Norte, conforme o art. 46 do Decreto-Lei n° 3.688, de 3 de outubro de 1941 (Lei das Contravenções Penais) e legislação infraconstitucional pertinente.

5.8.2 Comunicação interna e externa

5.8.2.1 Nas edificações em que houver mais de um pavimento, setor, bloco ou edificação, deve ser estabelecido um sistema prévio de comunicação entre os brigadistas, a fim de facilitar as operações durante a ocorrência de uma situação real ou simulado de emergência;

5.8.2.2 Essa comunicação pode ser feita por meio de telefones, quadros sinópticos, interfones, sistemas de alarme, rádios, alto- falantes, sistemas de som interno etc.;

5.8.2.3 Caso seja necessária a comunicação com meios externos (Corpo de Bombeiros Militar ou Plano de Auxílio Mútuo), o telefonista ou operador de rádio será o responsável.Para tanto, faz- se necessário que essa pessoa seja devidamente treinada e que esteja instalada em local seguro e estra-tégico para o abandono.

5.8.3 Ordem de abandono

5.8.3.1 O responsável máximo da brigada de incêndio (coor- denador-geral, chefe da brigada ou líder, conforme o caso) determina o início do abandono, devendo priorizar os locais sinistrados, os pavimentos superiores a esses, os setores próximos e os locais de maior risco, respeitando a gestão de risco elaborada pela empresa, conforme previsto na InstruçãoTécnica 16.

5.8.4 Ponto de encontro

5.8.4.1 Devem ser previstos um ou mais pontos de encontro dos brigadistas, para distribuição das tarefas, conforme item 5.6.

5.8.5 Grupo de apoio

5.8.5.1 O grupo de apoio é formado com a participação da Segurança Patrimonial, de eletricistas, encanadores, telefonistas e técnicos especializados na natureza da ocupação.

5.9 Implantação da brigada de incêndio

5.9.1 A implantação da brigada de incêndio da edificação deve seguir o Anexo D.

5.10 Certificação e avaliação

5.10.1 Os integrantes da brigada de incêndio podem ser avaliados pelo Corpo de Bombeiros Militar, durante as vistorias técnicas, de acordo com o Anexo C desta IT.

5.10.1.1 Para esta avaliação, o vistoriador pode escolher um brigadista e fazer 06 (seis) perguntas dentre as 24 (vinte e quatro) constantes do Anexo C. O avaliado deve acertar, no mínimo, 03 (três) das perguntas feitas. Quando isso não ocorrer, pode ser avaliado outro brigadista e, caso este também não acerte o mínimo estipulado acima, deve ser exigido um novo treinamento.

5.10.1.2 Os profissionais responsáveis pela formação ou atualização da brigada de incêndio devem apresentar, com os respectivos atestados, a sua habilitação específica.

5.10.1.3 Em edificações e/ou áreas de risco que produzam, manipulem ou armazenem produtos perigosos deve-se aplicar o estabelecido no item 22 da Tabela B-1 do Anexo B desta IT a todos os funcionários que trabalham com o manuseio dos produtos perigosos.

5.11 Locais de reunião de público, instalações temporárias e centros esportivos e de exibição

5.11.1 Considerando que a população fixa (funcionários à serviço do evento) faz parte das atrações e normalmente não estarão permanentemente junto ao público, é permitida acontratação de grupo de brigadistas ou bombeiro civil em substituição aos funcionários do evento que seriam treinados como brigadistas, desde que atendam, no mínimo, aos requisitos desta IT.

5.11.2 Em instalações temporárias F-7 ou em edificações classificadas como F-2, F-3, F-5, F-6, F-8 e F-11, o cálculo do número de brigadistas deve levar em conta a população máxima prevista para o local, na razão de:

I - Em eventos temporários (F-7)

a. Eventos com previsão de público de 501 a 699 pessoas, o número de brigadistas deve ser, no mínimo, 02;

b. Eventos com previsão de público de 700 a 899 pessoas, o número de brigadistas deve ser, no mínimo, 04;

c. Eventos com previsão de público de 900 a 999 pessoas, o número de brigadistas deve ser, no mínimo, 05;

d. Eventos com previsão de público de 1.000 a 1.499 pessoas, o número de brigadistas deve ser, no mínimo, 07;

e. Eventos com previsão de público de 1.500 a 1.999 pessoas, o número de brigadistas deve ser, no mínimo, 09;

f. Eventos com previsão de público a partir de 2.000 pessoas, acrescentar 1 brigadista para cada grupo de 500 pessoas.

I - Em edificações classificadas como F-2, F-3, F-5, F-6, F-8 e F-11

g. locais com lotação até 1.000 pessoas, o número de bri- gadistas deve ser, no mínimo, 05;

h. locais com lotação entre 1.000 e 2.500 pessoas, o número de brigadistas deve ser, no mínimo, 10;

i. locais com lotação entre 2.500 e 5.000 pessoas, o número de brigadistas deve ser, no mínimo, 15;

j. locais com lotação entre 5.000 e 10.000 pessoas, o número de brigadistas deve ser, no mínimo, 20;

k. locais com lotação acima de 10.000 pessoas, acrescentar 1 brigadista para cada grupo de 500 pessoas.

5.11.3 A fim de atender ao prescrito no item acima, é permitido definir o número de brigadistas (para as ocupações F-3, F-5, F-6 e F-7) em função da quantidade efetiva de ingressos colocados à venda ou limitação do número de pessoas quando o evento for gratuito, devendo esta informação ficar à disposição da fiscalização e afixada junto àportaria principal, conforme IT 20 – Sinalização de emergência.

5.11.4 Por ocasião da vistoria do Corpo de Bombeiros Militardevem ser apresentadas relações nominais dos brigadistas que estarão presentes ao evento temporário (F-7), com as respectivas cópias dos certificados de treinamento.

5.11.5 O administrador do local deve ter a relação nominal dos brigadistas presentes no evento afixado em local visível e de acesso público.

5.11.6 O sinal sonoro emitido para acionamento da brigada de incêndio deve ser inconfundível com qualquer outro e audível em todos os pontos do recinto suscetíveis de ocupação.

5.11.7 Para as edificações classificadas como F-3, F-5, F-6 e F-11, o responsável técnico pode apresentar o Termo de Compromisso conforme Anexo H, ficando dispensado da apresentação do Atestado de Brigada de Incêndio para a obtenção do AVCB.

Notas específicas:

1) Na Divisão C-2, as edificações com menos de 5000 m2 devem atender o nível básico de treinamento e de instalação. Nas edificações com mais do que 5000 m2, um mínimo de 4 (quatro) brigadistas por turno devem ser treinados no nível intermediário de treinamento/instalações, e os demais brigadistas no nível básico.

2) Na Divisão A-3, a população fixa com idade acima de 60 anos e abaixo de 18 anos não é considerada no cálculo.

3) Na Divisão B-2, somente os funcionários da edificação são considerados na composição da brigada de incêndio.

4) As edificações com altura inferior ou igual a 12 m, com exigência de treinamento intermediário, podem optar pelo nível de treinamento básico de combate a incêndio.

5) Quando a população fixa for maior que 10 pessoas, será acrescido mais um brigadista para cada grupo de até 20 pessoas para risco baixo, mais um brigadista para cada grupo de até 15 pessoas para risco médio e mais um brigadista para cada grupo de até 10 pessoas para risco alto (ver exemplo B).

6) Nas divisões B-1 e B-2, quando os funcionários da edificação não forem distribuídos nos pavimentos, o cálculo será 50% do número total de funcionários existentesna edificação.

7) Na Divisão M-2, a quantidade mínima de brigadistas deve ser conforme o previsto nesta tabela ou de acordo com a necessidade no cenário de combate ao incêndio, o que for maior.

8) O cálculo que prevê até 20 brigadistas, poderá ser treinado no nível básico. Acima de 20 brigadistas, no mínimo 4 (quatro) brigadistas por turno devem ser treinados no nível intermediário de treinamento/instalações, acrescidos 1(um) a cada grupo de 20 brigadistas, e os demais brigadistas no nível básico.

9) Na Divisão M-1, túneis de 200 a 500 m, serão necessários 2 brigadistas; de 501 a 1000 m, serão necessários 4 brigadistas; e, acima de 1000 m, a análise será através de Câmara Técnica.

Notas gerais:

a. A definição do número mínimo de brigadistas deve prever os turnos, a natureza de trabalho e os eventuais afastamentos, sendo que a previsão de brigadistas contempla todas as atividades existentes na edificação, ou seja, se durante o período noturno funcionar alguma atividade deve ser previsto o número mínimo de brigadistas.

b. A composição da brigada de incêndio deve levar em conta a participação de pessoas de todos os setores, sendo que caso haja diversos turnos de serviço, o número mínimo de brigadistas deve ser calculado em função da população fixa do turno, ou seja, se durante o período diurno a população fixa for de 80 funcionários, calcula-se o número de brigadistas para essa quantidade de funcionários e, se durante o período noturno a população fixa for de 20 funcionários, calcula-se o número de brigadistas somente para essa quantidade de funcionários. (ver exemplo A).

c. Os bombeiros civis devem ser considerados na composição da brigada de incêndio da edificação, desde que atendam aos parâmetros estabelecidos nesta IT.

d. A edificação que não for enquadrada em nenhuma das divisões previstas neste anexo deve ser classificada por analogia com o nível de risco mais próximo.

e. As edificações que não possuírem hidrantes em suas instalações podem optar pelo nível de treinamento básico de combate a incêndio.

f. Para edificações que possua riscos especiais (caldeiras, sistemas de GLP, central de distribuição elétrica, produtos perigosos e espaços confinados) a brigada deverá ter formação intermediário.

EXEMPLOS:

Exemplo A: Indústria em um único setor (divisão I-3 – risco alto) com 2 turnos de serviço.

a. Indústria em um único setor (divisão I-3 – risco alto) com população fixa no período diurno: 80 pessoas

- População fixa até 10 pessoas = 8 brigadistas (tabela A.1).

- População fixa acima de 10 = 80 (população fixa total por pavimento) – 10 = 70 pessoas = 70/10 (mais um brigadista para cada grupo de até 10 pessoas para risco alto) = 7 brigadistas.

- Número de brigadistas no período diurno = 08+07=15 brigadistas.

b. Indústria em um único setor (divisão I-3 – risco alto) com população fixa no período noturno: 20 pessoas

- População fixa até 10 pessoas = 8 brigadistas (tabela A.1).

- População fixa acima de 10 = 20 (população fixa total por pavimento) – 10 = 10 pessoas = 10/10 (mais um brigadista para cada grupo de até 10 pessoas para risco alto) = 1 brigadista.

- Número de brigadistas no período noturno = 08+01 = 9 brigadistas.

- Total de brigadistas da edificação = 15 (período diurno) + 09 (período noturno) = 24 brigadistas.

Exemplo B: Escritório administrativo em um único setor (divisão D-1 – risco baixo) com população fixa: 25 pessoas.

-População fixa até 10 pessoas = 2 brigadistas (tabela A.1).

-População fixa acima de 10 = 25 (população fixa total) – 10 = 15 pessoas = 15/20 (mais 1 brigadista para cada grupo de até 20 pessoas para risco baixo) = 0,75 = 1 brigadista.

-Número de brigadistas = 2 brigadistas (população fixa até 10) + 1 brigadista (população fixa acima de 10)

-Número de brigadistas = 3.

Exemplo C: Planta com duas edificações, sendo a primeira uma área de escritórios administrativos em um único setor com 3 pavimentos e 19 pessoas por pavimento e a segunda uma indústria de risco alto com 116 pessoas(independente das edificações possuírem pavimentos compartimentados ou riscos isolados, pode ser calculado o número de brigadistas separadamente por divisão de ocupação).

a. escritório administrativo em um único setor (divisão D -1 – risco médio) com população fixa: 19 pessoas por pavimento (3 pavimentos):

- População fixa até 10 pessoas = 4 brigadistas (tabela A.1).

- População fixa acima de 10 = 19 (população fixa total por pavimento) – 10 = 9 pessoas = 9/15 (mais um brigadista para cada grupo de até 15 pessoas para risco médio) = 0,60 = 1 brigadista.

- Número de brigadistas por pavimento = 4 brigadistas (população fixa até 10) + 1 brigadista (população fixa acima de 10).

- Número de brigadistas por pavimento= 5.

- Total de brigadistas no escritório = 5 brigadistas por pavimento x 3 pavimentos = 15.

b. Indústria em um único setor (divisão I-3 – risco alto) com população fixa: 116 pessoas

- População fixa até 10 pessoas = 8 brigadistas (tabela A.1).

- População fixa acima de 10 = 116 (população fixa total por pavimento) – 10 = 106 pessoas = 106/10 (mais um brigadista para cada grupo de até 10 pessoas pararisco alto) = 10,6 = 11 brigadistas.

- Número de brigadistas na indústria = 8 brigadistas (população fixa até 10) + 11 brigadistas (população fixa acima de 10).

- Número de brigadistas na indústria = 19.

- Total de brigadistas da edificação = Total de brigadistas no escritório + Total de brigadistas na indústria.

- Total de brigadistas da edificação = 15 + 19 = 34.

Exemplo D: Shopping center de risco médio (comercial – divisão C-3). Opção de fazer pela Divisão C-3 considerando único turno de trabalho.

a. Administração do shopping com população fixa = 47 pessoas

b. Lojas de risco médio com população fixa = 10 pessoas por loja (32 lojas) = 320 pessoas.

- População fixa até 10 pessoas = 8 brigadistas (tabela A.1 para C-3).

- População fixa acima de 10 = 47+320 (população fixa total) – 10 = 357 pessoas = 357/15 (mais um brigadista para cada grupo de até 10 pessoas para risco médio) = 23,8 = 24 brigadistas.

- Número de brigadistas do shopping = 8 brigadistas (população fixa até 10) + 24 brigadistas (população fixa acima de 10).

- Número de brigadistas do shopping = 32.

- Total de brigadistas do shopping = brigadistas da administração do shopping mais brigadistas das lojas

- Total de brigadistas do shopping = 32 pessoas

Exemplo E: Creche risco baixo (pré-escola – divisão E-5) com população fixa de 30 pessoas.

- População fixa até 10 pessoas = 8 brigadistas (tabela A.1).

- População fixa acima de 10 = 30 (população fixa total) – 10 = 20 pessoas.

- Número de brigadistas= 80% de 20 pessoas = 16 pessoas.

- Número de brigadistas = 8 brigadistas (população fixa até 10) + 16 brigadistas (população fixa acima de 10).

- Número de brigadistas da creche = 24 brigadistas.