INSTRUÇÃO TÉCNICA Nº 43/2025

(Aprovado pela Portaria n° 673, de 05/09/2025, a partir de 06/11/2025)

Adaptação às normas de segurança contra incêndio – Edificações existentes

SUMÁRIO

1 Objetivo

2 Aplicação

3 Referências normativas e bibliográficas

4 Definições e conceitos

5 Procedimentos para o uso das adaptações

6 Exigências básicas

7 Adaptações

8 Prescrições diversas

ANEXO

A Fluxogramas de exigências e de adaptação para edificações existentes

B Tabela de adaptação de chuveiros automáticos

C Adaptações de escadas

1 OBJETIVO

1.1 Definir a época para adoção das medidas de segurança de edificações existentes.

1.2 Normatizar as adaptações das medidas de segurança contra incêndio e pânico para as edificações.

1.3 Possibilitar a adequação da edificação o mais próximo possível às exigências atuais de proteção contra incêndio e pânico, de modo a dar condições mínimas de segurança às edificações existentes, considerando as respectivas limitações.

2 APLICAÇÃO

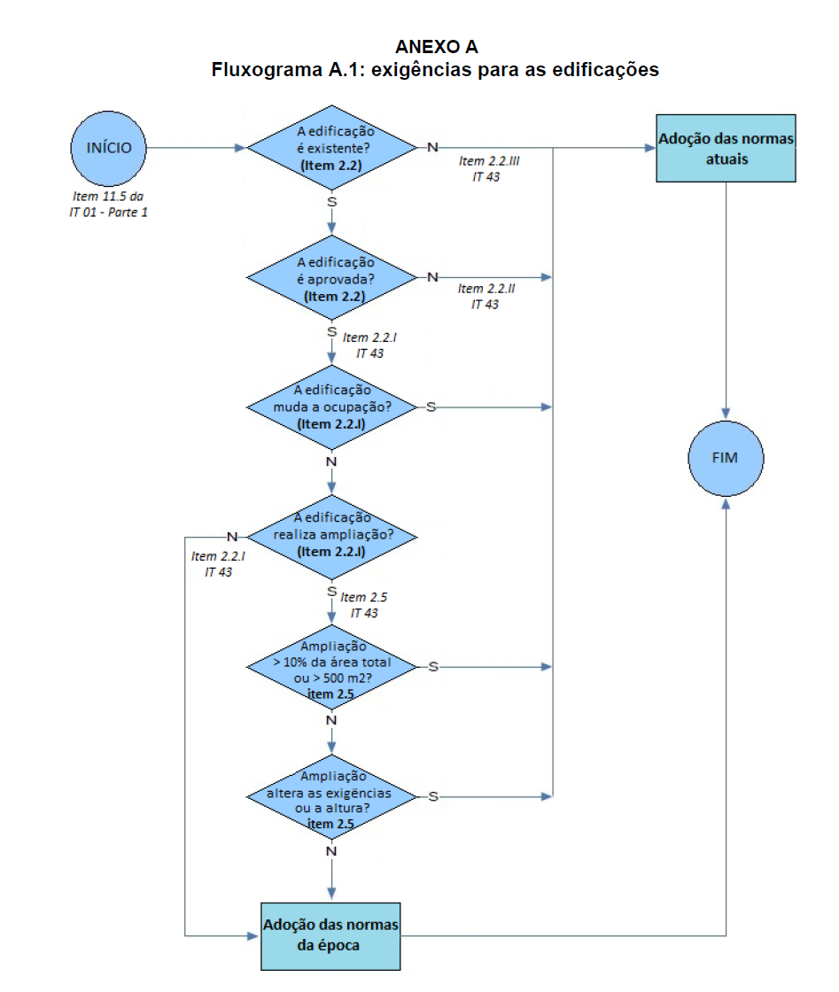
2.1 Esta Instrução Técnica aplica-se obrigatoriamente às edificações existentes (aprovadas ou construídas) anteriormente à vigência do regulamento em vigor, que apresente projeto para análise junto ao CBMRN.

DEFINIÇÃO DA NORMA A SER ADOTADA

2.2 As exigências para as edificações devem ser definidas conforme o Fluxograma A.1 do Anexo A, adotando-se um dos seguintes critérios:

I – Para as edificações ou áreas de risco comprovadamente aprovadas pelo Corpo de Bombeiros Militar que não tiverem acréscimo de área ou altura, ou mudança de ocupação, com apenas mudança de leiaute interno, podem ser mantidas as medidas de segurança aprovadas na época, caso contrário, toda a edificação deverá seguir as exigências atuais;

II - Para as edificações ou áreas de risco comprovadamente construídas até a data de vigência do regulamento em vigor, mas sem aprovação pelo Corpo de Bombeiros, aplicam-se as normas atualmente vigentes; ou

III – Para as edificações sem comprovação de regularização ou de construção, aplicam-se as normas atualmente vigentes.

PROCEDIMENTO PARA USO DE ADAPTAÇÕES

2.3 Para o caso de haver a necessidade de se realizar qualquer adaptação prevista no item 7 desta IT, deverão ser seguidos os procedimentos presentes no item 5.

2.3.1 A edificação existente que não necessitar de qualquer adaptação deverá, após a definição da norma a ser aplicada (item 2.2), adotar obrigatoriamente as medidas básicas presentes no item 6.3, possibilitando o seu ajuste o mais próximo possível às exigências atuais de proteção contra incêndio e pânico.

OUTROS REQUISITOS

2.4 Se houver compartimentação entre áreas existentes e áreas ampliadas, pode-se adotar as medidas de segurança aprovadas na época da aprovação para a área existente e as medidas de segurança vigentes para a área ampliada e, caso não exista tal compartimentação, toda a edificação deverá seguir as exigências atuais.

2.5 Para ampliações de até 10% da área da edificação ou área de risco, limitadas a 500 m², desde que essa ampliação não implique em mudança nas exigências ou na altura da edificação, podem ser mantidas as medidas de segurança da época de sua aprovação também para a área ampliada.

2.5.1 Os limites de ampliação estabelecidos no item 2.5 devem ter como base o projeto aprovado na primeira aprovação, podendo ser apresentada mais de uma ampliação, desde que se obedeça a este parâmetro.

2.5.2 Cada ampliação aprovada com base nesse item deve, obrigatoriamente, conter a área e a porcentagem ampliada com relação ao projeto original, para que os parâmetros da ampliação sejam averiguados.

2.6 Se uma edificação existente for unificada a uma ou mais edificações adjacentes, estas devem ser consideradas como ampliação de área.

2.7 Se houver mais de uma edificação na mesma propriedade que estejam isoladas entre si, considera-se a área individual de cada edificação.

2.7.1 Deverá ser adotado o conceito de isolamento de risco presente na IT 07 vigente;

2.7.2 As edificações que comprovem a utilização de um isolamento de risco pelos critérios da época da sua aprovação, poderão manter esse isolamento conforme consta no projeto aprovado.

3 REFERÊNCIAS NORMATIVAS E BIBLIOGRÁFICAS

CORPO DE BOMBEIROS DA POLÍCIA MILITAR DO ESTADO DE SÃO PAULO, Instruções Técnicas. São Paulo, 2019. Normas Técnicas Oficiais adotadas pelo CBPMESP.

CORPO DE BOMBEIROS MILITAR DO ESTADO DO RIO GRANDE DO NORTE, Instruções Técnicas. Rio Grande do Norte, 2022. Normas Técnicas Oficiais adotadas pelo CBMRN.

Instrução Técnica Nº 40 – Adequação de Medidas de Segurança para Edificações, CBMMG, 2ª edição, 2022.

4 DEFINIÇÕES E CONCEITOS

Para efeito desta Instrução Técnica, são adotadas as definições abaixo descritas:

4.1 Edificações existentes: para fins desta Instrução Técnica, são as edificações e áreas de risco construídas ou aprovadas anteriormente à vigência deste regulamento, com documentação comprobatória;

4.2 Edificações construídas: para fins desta Instrução Técnica, são as edificações e áreas de risco construídas anteriormente à vigência deste regulamento, com documentação comprobatória;

4.3 Edificações aprovadas: para fins desta Instrução Técnica, são as edificações e áreas de risco aprovadas anteriormente à publicação deste regulamento, com documentação comprobatória;

4.4 Mudança da ocupação ou uso: quando há mudança da atividade exercida no local, devendo ser considerada a antiga ocupação e a nova ocupação ambas conforme a Tabela 1 da IT 01 – Parte 1, independentemente da data de aprovação, de forma a ser possível comparar os respectivos usos;

4.5 Ampliação de área construída: qualquer acréscimo na área da edificação em relação àquela aprovada ou construída anteriormente;

4.6 Aumento na altura da edificação: qualquer acréscimo vertical de área e/ou ocupação, que deva ser computado na altura da edificação, conforme preconiza o Regulamento de Segurança contra Incêndio.

4.7 Documentação Comprobatória de edificações construídas: documento que comprove que a edificação era construída na data especificada, por meio de documentos emitidos pela administração pública (processos no CBMRN, prefeituras, secretarias, empresas e/ou outros órgãos públicos, autarquias, etc.) ou cartórios (registro do imóvel, atas de condomínio, etc.), desde que informe a área construída, o uso e data da edificação;

4.8 Documentação Comprobatória de edificações aprovadas: documento que comprove que a edificação teve aprovação do CBMRN na data especificada, desde que informe a área construída, ocupação e data da edificação.

5 PROCEDIMENTOS PARA USO DAS ADAPTAÇÕES

5.1 As adaptações a serem realizadas nas edificações existentes devem ser aplicadas conforme os seguintes passos (detalhamento no Fluxograma A.2 do Anexo “A”):

1º - Verificação da norma a ser adotada e das condições de aplicação, estabelecidas no item 2 desta IT (Fluxograma A.1 do Anexo A);

2º - Verificação das condições de uso da adaptação, conforme determina o item 5.3;

3º Adoção das adaptações necessárias, conforme item 7 desta IT;

4º Obrigatoriedade de adoção das exigências básicas conforme item 6 desta IT, salvo os casos de isenção previstos na respectiva adaptação;

5.2 - As exigências básicas e adaptações previstas no fluxograma devem atender aos critérios estabelecidos nesta Instrução Técnica;

5.3 - As adaptações constantes no item 7 desta IT são utilizadas conforme as seguintes condições:

I - Edificações comprovadamente construídas ou aprovadas até a data de vigência da Portaria Nº 346/18: podem utilizar as adaptações previstas;

II - Edificações sem comprovação de regularização ou de construção até a data de vigência da Portaria Nº 346/18: não podem utilizar as adaptações previstas;

III - Edificações construídas ou aprovadas posteriormente à Portaria Nº 346/18: não podem utilizar as adaptações previstas;

IV - Edificações que não possuem previsão de adaptação (itens II e III), poderão ser avaliadas por meio de câmara técnica, desde que se aplique, no mínimo, as exigências básicas do item 6.2.

6 EXIGÊNCIAS BÁSICAS

6.1 Para fim de verificação das exigências básicas necessárias à edificação, a ocupação adotada deverá ser classificada conforme a Tabela 1 da IT 01 – Parte 1, independentemente da época da norma adotada.

6.2 As edificações existentes que fizerem uso de qualquer adequação prevista no item 7 desta Instrução Técnica devem possuir, no mínimo, as medidas de segurança consideradas básicas constantes nos itens I, II ou III a seguir.

I - As adequações dos itens 7.12 (Adequação entre GLP e GN) e 7.13 (Vagas de garagem) devem adotar as exigências básicas do item 6.3;

II - As medidas de segurança contra incêndio consideradas como exigências básicas nas edificações com área superior a 930 m² ou altura superior a 12 m, independentemente da data de construção e da regularização, são:

a. extintores de incêndio conforme IT 21;

b. iluminação de emergência conforme IT 18;

c. sinalização de emergência conforme IT 20;

d. alarme de incêndio conforme IT 19;

e. instalações elétricas em conformidade com as normas técnicas;

f. brigada de incêndio ou profissional, quando exigido pela legislação vigente, em conformidade com a IT 17;

g. hidrantes, adaptados com esguichos reguláveis;

h. saída de emergência: adaptar o sentido de abertura das portas, as barras antipânico, o cálculo da população, as guardas e os corrimãos;

i. escadas, conforme a norma utilizada;

j. selagem de shafts e dutos de instalações, para edificações com altura superior a 12 m;

k. controle de material de acabamento e revestimento para ocupações do grupo B, F-3, F-5, F-6, F-7, F-11, e H-2, H-3 e H-5;

l. Elaboração de um plano de fuga que inclua procedimentos claros e detalhados para o resgate de pessoas com diferentes tipos de deficiência, assegurando o uso de rotas de fuga acessíveis e compatíveis com suas necessidades específicas.

III - As medidas de segurança contra incêndio consideradas como exigências básicas nas edificações com área menor ou igual a 930 m² e altura inferior ou igual a 12 m, independentemente da data de construção e da regularização, são:

a. extintores de incêndio conforme IT 21;

b. iluminação de emergência conforme IT 18, para as edificações acima de dois pavimentos ou locais de reunião de público com mais de 50 pessoas;

c. sinalização de emergência conforme IT 20;

d. instalações elétricas em conformidade com as normas técnicas;

e. brigada de incêndio ou profissional, em conformidade com a IT 17, quando exigido pela Tabela 5 da IT 01 – Parte 1;

f. hidrantes, quando exigido, adaptados com esguichos reguláveis;

m. saída de emergência: adaptar o sentido de abertura das portas, as barras antipânico, o cálculo da população, as guardas e os corrimãos;

g. escadas, conforme a norma utilizada;

h. controle de material de acabamento e revestimento para ocupações do grupo B, F-3, F-5, F-6, F-7, F-11, e H-2, H-3 e H-5;

i. Elaboração de um plano de fuga que inclua procedimentos claros e detalhados para o resgate de pessoas com diferentes tipos de deficiência, assegurando o uso de rotas de fuga acessíveis e compatíveis com suas necessidades específicas.

6.3 As exigências básicas consideradas como obrigatórias em edificação existente que não fizerem uso das adaptações do item 7 desta IT são:

a. extintores de incêndio conforme IT 21;

b. sinalização de emergência conforme IT 20;

c. iluminação de emergência conforme IT 18, quando exigido;

d. instalações elétricas em conformidade com as normas técnicas;

e. hidrante, quando exigido, adaptado com esguichos reguláveis;

f. saída de emergência: adaptar o sentido de abertura das portas, as barras antipânico, o cálculo da população, as guardas e os corrimãos;

g. selagem de shafts e dutos de instalações, para edificações com altura superior a 12 m;

h. controle de material de acabamento e revestimento para as ocupações F-5, F-6 e F-11, conforme IT 10, quando exigido pela legislação vigente;

i. Elaboração de um plano de fuga que inclua procedimentos claros e detalhados para o resgate de pessoas com diferentes tipos de deficiência, assegurando o uso de rotas de fuga acessíveis e compatíveis com suas necessidades específicas.

6.4 As medidas de segurança contra incêndio podem ser adaptadas conforme estabelecido nesta Instrução Técnica e, quando não contempladas, devem atender às respectivas Normas de Segurança contra Incêndio.

7 ADAPTAÇÕES

7.1 Saídas de emergência

7.1.1 Acessos, escadas, rampas e descargas

7.1.1.1 Caso a largura da saída de emergência não atenda à IT 11 – Saídas de emergência, devem ser adotadas as seguintes exigências:

a. a lotação a ser considerada no pavimento limita-se ao resultado do cálculo em função da largura da saída de emergência, exceto para a Divisão F-11 para circulação do público (boates, casas noturnas, danceterias, discotecas e assemelhados);

b. previsão de piso ou fita antiderrapante;

c. previsão de faixas de sinalização refletivas no rodapé das paredes das saídas de emergência e junto às laterais dos degraus.

7.1.1.2 Nas saídas de emergência com largura entre 0,80 m e 1 metro, além das exigências do item anterior, a capacidade da unidade de passagem (C) deve ser reduzida em 30% do valor previsto na IT 11 vigente (não cumulativo com o item 7.1.2).

7.1.1.3 Para centros esportivos e de exibição, devem ser adaptadas conforme prescrições para recintos existentes previsto na IT 12 – Centros esportivos e de exibição – Requisitos de segurança contra incêndio.

7.1.1.4 As regras de adaptação para largura de saídas de emergência constantes no item 7.1 não se aplicam às divisões H-2 e H-3.

7.1.1.5 As adaptações previstas no item 7.1.1 não se aplicam às saídas de emergência com largura inferior a 0,80 metro.

7.1.2 Escada com degraus em leque: caso a escada possua degraus em leque, devem ser adotadas as seguintes exigências:

a. capacidade da unidade de passagem (C) deve ser reduzida em 30% do valor previsto na IT 11 vigente (não cumulativo ao item 7.1.1.2);

b. previsão de piso ou fita antiderrapante;

c. previsão de faixas de sinalização refletivas no rodapé das paredes do hall e junto às laterais dos degraus.

7.1.3 Tipos de escada: para fins de adaptação dos tipos de Escadas de segurança das edificações, devem ser consideradas as exigências contidas na IT 11 em relação à escada existente no edifício, conforme os casos abaixo e representados por meio do Anexo C.

a. enclausurar com portas corta-fogo o hall de acesso à escada em relação aos demais ambientes;

b. prever sistema de detecção de fumaça em todo o hall (exceto edificações exclusivamente residenciais);

c. prever anualmente treinamento dos ocupantes para o abandono da edificação;

d. prever faixas de sinalização refletivas no rodapé das paredes do hall e junto às laterais dos degraus;

e. as escadas que atenderem aos subsolos e aos demais pavimentos devem possuir descontinuidade no nível de descarga;

f. prever exaustão por meio de ventilação cruzada, com ventilação superior atendendo ao item 5.7.9.1.”e” e ventilação inferior atendendo ao item 5.7.9.1.”f”, ambos da IT 11 vigente. a. enclausurar com portas resistente ao fogo PRF P-30 as portas das unidades autônomas que tem acesso ao hall ou corredor de circulação, que por sua vez, acessa a escada;

b. prever sistema de detectores de fumaça em toda a edificação (exceto edificações exclusivamente residenciais);

c. prever anualmente, treinamento dos ocupantes para o abandono da edificação;

d. prever faixas de sinalização refletivas no rodapé das paredes do hall e junto às laterais dos degraus;

e. as escadas que atenderem aos subsolos e aos demais pavimentos devem possuir descontinuidade no nível de descarga;

f. prever exaustão por meio de ventilação cruzada, com ventilação superior atendendo ao item 5.7.9.1.”e” e ventilação inferior atendendo ao item 5.7.9.1.”f”, ambos da IT 11 vigente. a. enclausurar com portas corta-fogo o hall de acesso à escada em relação aos demais

7.1.3.1 Para a adaptação de escada não enclausurada (NE), ou de escada convencional (nos termos da Lei Nº 4.436/74), para escada enclausurada protegida (EP) pode ser adotada uma das seguintes opções:

7.1.3.1.1 Primeira opção:

7.1.3.1.2 Segunda opção:

Nota: caso haja ventilação (janela) na escada, em todos os pavimentos (exceto no da descarga, onde isto é facultativo), não é necessária a ventilação cruzada no topo da escada. Neste caso, a área efetiva mínima de ventilação pode ser de 0,50 m².

7.1.3.2 Para a adaptação de escada não enclausurada (NE), ou de escada convencional (nos termos da Lei Nº 4.436/74), para escada à prova de fumaça (PF), quando não for possível prever escada à prova de fumaça (PF), com antecâmara e dutos de ventilação, conforme a IT 11 vigente, ou com pressurização da escada, conforme a IT 13 - Pressurização de escada de segurança vigente, devem ser previstas as seguintes regras de adaptação:

a. enclausurar com portas corta-fogo o hall de acesso à escada em relação aos demais ambientes. Nas ocupações residenciais deverá ser previsto no mínimo portas corta fogo PCF-60 e nas demais ocupações PCF-90;

b. prever sistema de detecção de fumaça em toda a edificação e, no caso de edificações residenciais, somente nas áreas comuns;

c. prever anualmente, treinamento dos ocupantes para o abandono da edificação;

d. prever faixas de sinalização refletivas no rodapé das paredes do hall e junto às laterais dos degraus;

e. prever ventilação na escada, em todos os pavimentos (exceto no da descarga, onde isto é facultativo), com área efetiva mínima de 0,50m²;

f. as escadas que atenderem aos subsolos e aos demais pavimentos devem possuir descontinuidade no nível de descarga;

7.1.3.3 Para a adaptação de escada enclausurada protegida (EP) para escada à prova de fumaça (PF), quando não for possível prever escada à prova de fumaça (PF), com antecâmara e dutos de ventilação conforme a IT 11 vigente ou escada pressurizada, conforme a IT 13 vigente, devem ser previstas as seguintes regras de adaptação:

a. prever sistema de detecção de incêndio em toda a edificação e, no caso de edificações residenciais, somente nas áreas comuns, devendo as portas das unidades autônomas serem do tipo PRF P-60;

b. prever anualmente, treinamento dos ocupantes para o abandono da edificação;

c. prever faixas de sinalização refletivas no rodapé das paredes do hall e junto às laterais dos degraus.

d. prever ventilação na escada, em todos os pavimentos (exceto no da descarga, onde isto é facultativo), com área efetiva mínima de ventilação de 0,50 m²;

e. as escadas que atenderem aos subsolos e aos demais pavimentos devem possuir descontinuidade no nível de descarga.

7.1.3.4 Para a adaptação de Escada Protegida nos termos da Lei Nº 4.436/74, para Escada Enclausurada Protegida (EP) nos termos da IT 11 vigente, devem ser previstas as seguintes regras de adaptação:

a. prever sistema de detecção de fumaça em todo o hall (exceto edificações exclusivamente residenciais);

b. prever exaustão por meio de ventilação cruzada, com ventilação superior atendendo ao item 5.7.9.1.”e” e ventilação inferior atendendo ao item 5.7.9.1.”f”, ambos da IT 11 vigente;

c. inserir ventilação (janela) na escada, em todos os pavimentos, com área efetiva mínima de ventilação de 0,50 m²;

d. as escadas que atenderem aos subsolos e aos demais pavimentos devem possuir descontinuidade no nível de descarga.

7.1.3.5 Para a adaptação de Escada Protegida nos termos da Lei Nº 4.436/74, para Escada Enclausurada à Prova de Fumaça (PF) nos termos da IT 11 vigente, devem ser previstas as seguintes regras de adaptação:

a. prever sistema de detecção de fumaça em todo o hall (exceto edificações exclusivamente residenciais);

b. prever exaustão por meio de ventilação cruzada, com ventilação superior atendendo ao item 5.7.9.1.”e” e ventilação inferior atendendo ao item 5.7.9.1.”f”, ambos da IT 11 vigente.

c. inserir ventilação (janela) na escada, em todos os pavimentos, com área efetiva mínima de ventilação de 0,50 m².

d. prever anualmente, treinamento dos ocupantes para o abandono da edificação;

e. prever faixas de sinalização refletivas no rodapé das paredes do hall e junto às laterais dos degraus.

f. as escadas que atenderem aos subsolos e aos demais pavimentos devem possuir descontinuidade no nível de descarga;

7.1.3.6 Para a adaptação de Escada Enclausurada nos termos da Lei Nº 4.436/74, para Escada Enclausurada à Prova de Fumaça (PF) nos termos da IT 11 vigente, pode manter-se as características de aprovação da época.

a. as escadas que atenderem aos subsolos e aos demais pavimentos devem possuir descontinuidade no nível de descarga.

7.1.3.7 Na impossibilidade de execução da adequação da descontinuidade da escada para o subsolo, devem ser adotadas as seguintes exigências:

I – Apresentação de Laudo técnico, com respectivo documento de responsabilidade técnica, comprovando a inviabilidade estrutural de se executar a quebra de continuidade na caixa da escada;

II - Implementação de uma brigada de incêndio com nível de treinamento superior ao exigido pela Instrução Técnica que trata sobre Brigada de incêndio vigente;

III - Acréscimo de iluminação de emergência e sinalização de balizamento, indicando a rota de fuga e a indicação do pavimento no piso de descarga da escada.

7.1.3.8 Prescrições diversas para as escadas de segurança das edificações existentes

7.1.3.8.1 Na instalação de PCF na caixa de escada, pode ser aceita a interferência no raio de passagem da escada, devendo manter pelo menos 1 m de passagem livre e devidamente sinalizada no piso à projeção da abertura da porta.

7.1.3.8.2 As edificações que necessitarem de mais de uma escada, em função do dimensionamento da lotação ou do percurso máximo, devem ter, pelo menos, metade das saídas atendidas por escadas, conforme esta Instrução Técnica, podendo as demais serem substituídas por interligação entre blocos no mesmo lote ou entre edificações vizinhas, por meio de passarela e/ou passadiço protegido. Alternativamente, pode-se implantar na edificação a escada externa, nos moldes da IT 11.

a. As passarelas e/ou passadiços protegidos devem ter largura mínima de 1,20 m, paredes resistentes ao fogo e acessos através de PCF P-90. Neste caso, além dos componentes básicos dos sistemas de segurança contra incêndio, a edificação deve possuir sistema de detecção de incêndio.

b. Nas passarelas, as portas que se comunicam com o edifício vizinho não podem permanecer trancadas em nenhum momento, devendo ser feito ainda um termo de responsabilidade entre os dois edifícios, assinados pelos proprietários, no qual se obrigam a manter as PCF P-90 permanentemente destrancadas ou dotadas de barra antipânico. Deve ainda haver sinalização em todos os pavimentos e elevadores, indicando as saídas de emergência do edifício para o prédio vizinho.

7.1.3.8.4 No caso de exigência de duas ou mais escadas de emergência, a distância mínima de trajeto entre as suas portas de acesso de 10 m pode ser desconsiderada, caso as escadas já estejam construídas.

7.1.3.8.5 Nas edificações aprovadas após a publicação da Portaria Nº 346/18 e com base na IT 11, caso não haja alteração no tipo de escada exigida, as condições de ventilação da escada de segurança e da antecâmara (EP e PF) podem ser mantidas conforme as aprovações da legislação vigente à época.

7.1.4 Rampas

7.1.4.1 Para as edificações comprovadamente construídas, quando não for possível atender às inclinações das rampas conforme os parâmetros da NBR 9050, poderão ser aceitas inclinações superiores a 8,33% desde que:

a. a inclinação limite-se a até 12,5%;

b. possuam previsão de piso ou fita antiderrapante;

c. possuam previsão de faixas de sinalização refletivas junto às laterais da rampa;

d. as regras de acessibilidade sejam atendidas através de outros recursos estabelecidos na norma supracitada.

7.1.4.2 Quando a rota de fuga do subsolo for exclusivamente pela rampa de acesso de veículos por não existir escada, deve possuir no mínimo corrimão em um dos lados e largura de acordo com o cálculo da população, possuindo largura mínima de 1,00m, independentemente da inclinação da mesma, devendo ser sinalizada a rota de circulação de pessoas.

7.1.4.2.1 Para aplicação do item anterior, deve ser comprovada, por meio de planta, a aprovação junto à prefeitura municipal ou ao Corpo de Bombeiros Militar, nestas condições.

7.1.5 Elevador de emergência

7.1.5.1 Nas edificações aprovadas, sem aumento de área ou altura, ou sem mudança de ocupação, adota-se a legislação vigente à época.

7.1.5.2 Nas edificações existentes com aumento de área, altura, ou com mudança de ocupação que impliquem na exigência de elevador de emergência, devem ser adotados no mínimo os seguintes parâmetros:

a. ter sua caixa enclausurada por paredes resistentes a 120 min de fogo, independente dos elevadores de uso comum;

b. ter suas portas metálicas abrindo para antecâmara ventilada, para hall enclausurado e pressurizado, para patamar de escada pressurizada ou local análogo do ponto de vista de segurança contra fogo e fumaça;

c. ter circuito de alimentação de energia elétrica com chave própria independente da chave geral do edifício ou estar ligado ao GMG (grupo moto gerador) de emergência com autonomia mínima de 120 minutos;

d. o elevador de emergência deverá possuir painel de comando que atenda as seguintes condições:

1) estar localizado no pavimento de descarga;

2) possuir chave de comando de reversão para permitir volta do elevador a este piso, em caso de emergência;

3) possuir dispositivo de retorno e bloqueio dos carros no pavimento de descarga;

4) possuir duplo comando, automático e manual reversível.

e. o elevador de emergência deve atender a todos os pavimentos do edifício, incluindo os localizados abaixo do pavimento de descarga com altura ascendente superior a 12 m (IT 13).

f. somente quando a altura da edificação para fins de saída de emergência for superior a 23 metros cada área de refúgio deverá ter acesso direto a um elevador de emergência.

7.1.6 Área de refúgio (IT 11)

7.1.6.1 Nas edificações aprovadas, sem aumento de área ou altura, ou sem mudança de ocupação, adota-se a legislação vigente à época.

7.1.6.2 Nas edificações existentes, com aumento de área, altura, ou com mudança de ocupação que implique a exigência de área de refúgio, devem ser adotados no mínimo os seguintes parâmetros:

a. o pavimento deverá ser separado por paredes e portas corta fogo em no mínimo duas áreas compartimentadas, sendo no mínimo uma delas com acesso direto a uma saída de emergência (escada, rampa ou saída direto para o exterior da edificação);

b. a área mínima de refúgio de cada pavimento deve ser de 30% da área total do pavimento;

c. quando a altura da edificação para fins de rotas de fuga for superior a 23 metros cada área de refúgio deverá ter acesso direto a uma saída de emergência (escada, rampa ou saída direta para o exterior da edificação).

7.2 Rotas de fuga e distâncias máximas a serem percorridas

7.2.1 As áreas das edificações existentes anteriores à vigência da Portaria Nº 346/18, com projeto de combate a incêndio aprovado, podem ter a distância máxima a ser percorrida aumentada, conforme segue:

7.2.1.1 Se a edificação possuir sistema de chuveiros automáticos, a distância máxima a ser percorrida pode aumentar em 100% do valor de referência, previsto na IT 11;

7.2.1.2 Se a edificação possuir sistema de detecção de incêndio, a distância máxima a ser percorrida pode aumentar em 75% do valor de referência, previsto na IT 11;

7.2.1.3 O aumento da distância máxima a ser percorrida, previsto nos itens 7.2.1.1 e 7.2.1.2, pode ser cumulativo (175% do valor de referência da IT 11);

7.2.1.4 Se a edificação possuir sistema de controle de fumaça e detecção, a distância máxima a ser percorrida pode ser acrescida em 175% do valor de referência da IT 11.

7.2.2 As áreas das edificações existentes anteriores à vigência da Portaria Nº 346/18, sem projeto de combate a incêndio aprovado, podem ter a distância máxima a ser percorrida aumentada, conforme segue:

7.2.2.1 Se a edificação possuir sistema de chuveiros automáticos, a distância máxima a ser percorrida pode aumentar em 50% do previsto na IT 11;

7.2.2.2 Se a edificação possuir sistema de detecção de incêndio, a distância máxima a ser percorrida pode aumentar em 30% do previsto na IT 11;

7.2.2.3 O aumento da distância máxima a ser percorrida prevista previsto nos itens 7.2.2.1 e 7.2.2.2 pode ser cumulativo (80% do valor de referência da IT 11);

7.2.2.4 Se a edificação possuir sistema de controle de fumaça e detecção, a distância máxima a ser percorrida pode ser acrescida em 80% do valor de referência da IT 11.

7.2.3 As áreas ampliadas (novas) devem atender à distância máxima estabelecida no regulamento em vigor.

7.2.4 Os parâmetros de saídas de emergência, escadas de segurança e distâncias máximas a serem percorridas, não abordados nesta Instrução Técnica, devem atender ao contido na IT 11 vigente.

7.3 Ampliações de mezaninos

7.3.1 Nos casos de ampliação de mezaninos no último pavimento, toda a área ampliada deverá ter acesso direto para a escada de segurança existente.

7.3.2 O subitem anterior aplica-se somente quando houver o fechamento de mezanino de apenas um nível na edificação, no último pavimento.

7.3.3 A adaptação de ampliações de mezaninos não resulta na previsão da segunda escada quando a edificação superar 36 m de altura para fins de dimensionamento das saídas de emergência.

7.4 Sistema de hidrantes

7.4.1 As edificações com aprovação anterior à vigência da Portaria Nº 346/18 podem manter o sistema de hidrantes em conformidade com a legislação vigente à época da aprovação, devendo os seus esguichos, obrigatoriamente, ser substituídos por esguichos reguláveis.

7.4.2 Para as edificações existentes anteriormente à vigência da Portaria Nº 346/18, adotam-se os seguintes parâmetros para o sistema de hidrantes:

7.4.2.1 Os hidrantes externos podem dar cobertura com 60 m de mangueiras;

7.4.2.2 A prumada de incêndio pode ser mantida no interior das escadas existentes, desde que seja prevista uma tomada de água para cada pavimento e que os abrigos de mangueiras sejam dispostos em cada pavimento a uma distância máxima de 5 m dos acessos às caixas de escada;

7.4.2.3 Podem ser aceitos 50% do volume dos reservatórios de água de consumo no cômputo do volume da reserva técnica de incêndio;

7.4.2.4 Podem ser aceitos reservatórios conjugados (subterrâneo e elevado);

7.4.2.5 Os requisitos de instalação das bombas de incêndio e os não abordados nesta Instrução Técnica devem atender aos critérios estabelecidos na IT 22.

7.4.2.6 O sistema de hidrantes será aceito no interior do corpo de escada do tipo não enclausurada (NE), quando esta estiver sendo adaptada conforme esta Instrução Técnica.

7.5 Compartimentação horizontal e vertical

7.5.1 As regras de adaptação para compartimentação não se aplicam às ocupações destinadas ao grupo F (locais de reunião de público) e ao grupo M (especiais) devendo, nestes casos, serem adotadas as regras da IT 09 – Compartimentação horizontal e compartimentação vertical.

7.5.2 As regras de adaptação para compartimentação não se aplicam aos casos de mudança de ocupação que impliquem mudança de exigência devendo, nestes casos, serem adotadas as regras da IT 09.

7.5.3 Quando houver ampliação de área em edificações com projeto de combate a incêndio aprovado, podem ser adotadas as seguintes regras:

a. Para ampliações de até 10% da área total da edificação, limitadas a 500 m², podem ser mantidas as condições de compartimentação da edificação existente sem ampliação;

b. Para ampliações de áreas compreendidas por docas que tenham, no máximo, 6 m de largura e que não sejam utilizadas como depósitos, podem ser mantidas as condições de compartimentação da edificação existente sem ampliação;

c. Se a área existente for compartimentada em relação à ampliada, deve-se atender aos critérios de aprovação da época para a área existente, e aos critérios da IT 09 para a área ampliada;

d. A área ampliada não compartimentada em relação à existente, que não atenda aos critérios da alínea “a” ou “b”, deve atender aos critérios de compartimentação da IT 09, para toda a edificação.

7.5.4 Quando houver aumento de altura de edificações com projeto de combate a incêndio aprovado, podem ser adotadas as seguintes regras:

a. Se não ultrapassar 12 metros de altura, podem ser mantidas as condições de compartimentação da edificação existente, se as ampliações forem até 10% da área total da edificação, limitadas a 500 m²;

b. Se ultrapassar 12 m de altura, a ampliação fica limitada a um pavimento, e podem ser mantidas as condições de compartimentação da edificação existente, se as ampliações forem até 10% da área total da edificação, limitadas a 500 m²;

7.5.5 Os subsolos das edificações devem ser compartimentados em relação ao pavimento térreo.

7.5.6 A compartimentação pode ser substituída por sistemas ativos de proteção (chuveiros automáticos, detecção de fumaça, controle de fumaça), nos casos permitidos pelo regulamento em vigor. Nestes casos, tais sistemas podem ser dimensionados conforme os parâmetros desta Instrução Técnica.

7.6 Sistema de chuveiros automáticos

7.6.1 Nas edificações existentes, com projeto de combate a incêndio aprovado, sem aumento de altura ou sem mudança de ocupação, adota-se a legislação vigente à época.

7.6.2 Nas edificações existentes, com projeto de combate a incêndio aprovado, em que haja aumento de altura ou mudança de ocupação, bem como nos casos de substituição da compartimentação de áreas por sistema de chuveiros automáticos, quando permitido, podem ser estabelecidos os critérios do Anexo “B” – Tabela de adaptação de chuveiros automáticos.

7.6.3 A prumada de incêndio pode ser mantida no interior das escadas existentes, desde que seja prevista uma tomada de água para cada pavimento.

7.7 Sistema de detecção de incêndio e alarme

7.7.1 Nas edificações existentes, com projeto de combate a incêndio aprovado, sem aumento de área ou altura, ou sem mudança de ocupação, adota-se a legislação vigente à época.

7.7.2 Nas edificações existentes, com projeto de combate a incêndio aprovado, com aumento de área ou altura, se houver compartimentação entre a área ampliada e a área existente, o sistema deve ser instalado na área ampliada, de acordo com o regulamento em vigor, atendendo aos parâmetros da IT 19 – Sistema de detecção e alarme de incêndio. Na área existente, adota-se a legislação vigente à época.

7.7.3 Nas edificações existentes, com projeto de combate a incêndio aprovado, com aumento de área ou altura, se não houver compartimentação entre a área ampliada e a área existente, o sistema deve ser instalado de acordo com o regulamento em vigor, atendendo aos parâmetros da IT 19.

7.7.4 Nas edificações existentes, com projeto de combate a incêndio aprovado, com mudança de ocupação, o sistema deve ser instalado de acordo com o regulamento em vigor, atendendo aos parâmetros da IT 19.

7.7.5 Nas edificações classificadas como Estabelecimentos Destinados à Restrição de Liberdade, o sistema de detecção de incêndio deverá ser instalado nas áreas de acesso exclusivo aos funcionários, apoio e demais áreas, com exceção dos locais destinados à restrição de liberdade.

7.8 Sistema de controle de fumaça

7.8.1 As regras de controle de fumaça podem ser aplicadas quando da exigência desta medida, ou em substituição à compartimentação vertical, nos casos permitidos pelo regulamento em vigor.

7.8.2 Nas edificações existentes, com projeto de combate a incêndio aprovado anterior à vigência da Portaria Nº 346/18, com ampliação de área ou altura, caso haja compartimentação entre a área ampliada e a área existente, o sistema deve ser instalado apenas na área ampliada, conforme parâmetros da IT 15 – Controle de fumaça.

7.8.3 Nas edificações existentes, com projeto de combate a incêndio aprovado anterior à vigência da Portaria Nº 346/18, com ampliação de área ou altura, caso não haja compartimentação entre a área ampliada e a área existente:

a. O sistema deve ser instalado na área ampliada, conforme parâmetros da IT 15;

b. Devem ser instaladas barreiras de fumaça em todas as interligações da área ampliada com a área existente;

c. Deve haver insuflamento de ar nas áreas existentes, próximo às interligações, de forma a se colocar estes ambientes em pressão positiva, a fim de evitar a migração de fumaça;

d. Para o caso do não atendimento a qualquer dos itens “a“ a “c” o sistema deverá ser instalado em toda a edificação, conforme parâmetros da IT 15.

7.8.4 As edificações existentes, com projeto de combate a incêndio aprovado, com mudança de ocupação acarretando a exigência de sistema de controle de fumaça, devem prever o sistema conforme os parâmetros da IT 15.

7.8.4.1 Caso não seja possível, por razões arquitetônicas, a distribuição de dutos e grelhas conforme parâmetros da IT 15, deve-se apresentar proposta alternativa com aumento da capacidade de vazão e pressão do exaustor, podendo a velocidade máxima nos dutos de exaustão ser de 20 m/s.

7.9 Silos

7.9.1 Os silos aprovados pelo Corpo de Bombeiros podem ser mantidos conforme aprovação, devendo os demais atender à legislação vigente.

7.10 Líquidos Inflamáveis

7.10.1 Os projetos de combate a incêndio já aprovados podem ser mantidos conforme aprovação, atendendo à legislação da época.

7.10.2 A ocupação pode manter o dimensionamento do sistema da época, mesmo que haja aumento do volume de produtos armazenados, desde que este não seja estabelecido como o pior cenário.

7.10.3 As edificações não aprovadas deverão atender integralmente a IT-25.

7.10.4 Se o aumento do armazenamento caracterizar o pior cenário, o sistema deverá ser dimensionado pela legislação atual.

7.10.5 Os postos de abastecimento com projeto de combate a incêndio já aprovado pelo CBMRN poderão manter os afastamentos de segurança das bombas considerados na época da sua aprovação.

7.11 Segurança Estrutural

7.11.1 Nas edificações aprovadas sem aumento de área ou altura, ou sem mudança de ocupação, adota-se a legislação vigente à época.

7.11.2 Nas edificações aprovadas, com aumento de área ou altura, se houver compartimentação entre a área ampliada e a área existente, deve ser exigido para a área ampliada os parâmetros do Regulamento em vigor e da respectiva IT 08. Na área existente, adota-se a legislação vigente à época da aprovação.

7.11.3 Nas edificações aprovadas com aumento de área ou altura, se não houver compartimentação entre a área ampliada e a área existente, deve ser exigido para toda a edificação, de acordo com o Regulamento em vigor, atendendo aos parâmetros da IT 08.

7.12 Adequação do Sistema de Gás

7.12.1 Edificações com o projeto de segurança contra incêndio aprovado sem contemplar a coluna de ventilação, podem manter a ventilação aprovada (seja nas tampas dos abrigos ou por outro método), desde que se comprove que o ambiente possui ventilação permanente adequada ao gás utilizado.

7.12.2 Edificações com o projeto de segurança contra incêndio aprovado contemplando a coluna de ventilação, devem manter essa forma de ventilação aprovada, adequando-se o duto de saída da ventilação do abrigo ao gás utilizado.

7.13 Vagas de garagem

7.13.1 Para edificação com o projeto de segurança contra incêndio aprovado com vagas de estacionamento descobertas e que se opte por cobri-las após a aprovação, desde que essa cobertura não enseje em modificação dos sistemas já aprovados:

a. Deve haver proteção extintora para toda a área de estacionamento, seja ele coberto ou descoberto, obedecendo aos parâmetros da IT 21, podendo estes extintores serem guardados em local próximo, protegido e sinalizado nos casos de risco de extravio.

b. Deve haver proteção por meio do sistema de hidrantes atendendo a toda a área de estacionamento, seja ele coberto ou descoberto, nos projetos que contemplem esse tipo de sistema.

1) Para o alcance dessas vagas, podem ser adicionadas até duas mangueiras de 15 m no hidrante mais próximo, obtendo-se um raio máximo de atuação de 60 m, sem a necessidade de pontos de hidrante sobressalentes.

2) Para o caso de existir alguma vaga que o sistema de hidrante não atenda, mesmo com o recurso do item anterior, estas vagas poderão ser protegidas somente pela proteção extintora.

8 Prescrições Diversas

8.1 Os parâmetros de adaptação estabelecidos nesta Instrução Técnica, quando não especificados, referenciam-se à Portaria Nº 346/18, respectivas Instruções Técnicas e demais legislações vigentes.

8.1.1 Poderão ser objetos de câmara técnica os casos não especificados por este documento.

8.3 Além desta Instrução Técnica, as edificações históricas devem ainda atender à IT 40 – Edificações históricas, museus e instituições culturais com acervos museológicos.